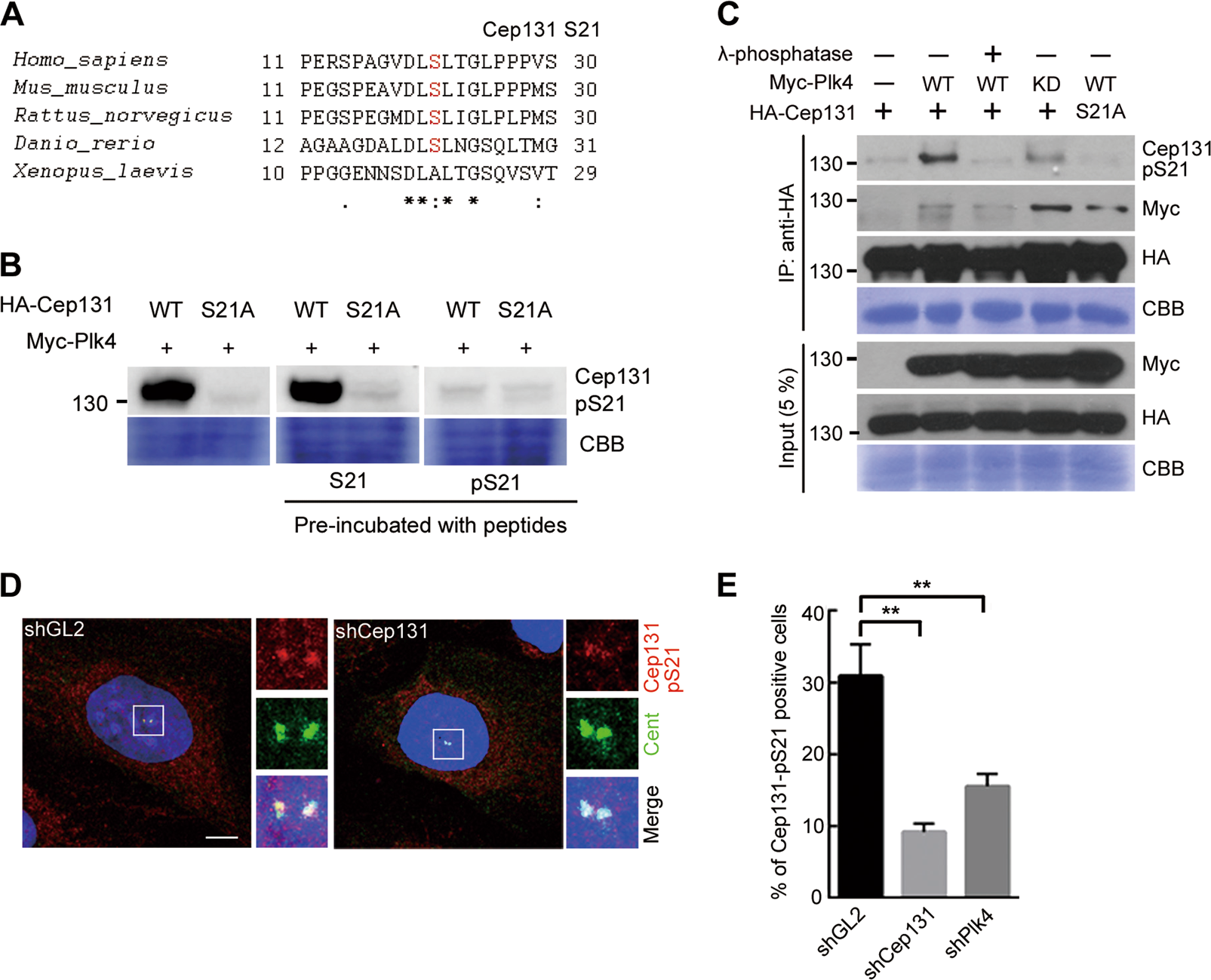
Fig. 4: Cep131 is phosphorylated by Plk4.

a Alignment of amino acids in human Cep131 and several other species. The phosphorylation sites at residues S21 by Plk4 are highlighted in red. Asterisk, fully conserved residue; colon, conserved residue; period, semi-conserved residue. b Peptide competition assay to verify the specificity of anti-Cep131-pS21 antibody. Lysates from HEK293T cells expressing Myc-Plk4 with HA-Cep131-WT or S21A were incubated with non- or phosphopeptides targeting Cep131-S21. After incubation, phosphorylation status was analyzed by immunoblotting using Cep131-pS21 antibody. c HEK293T cells co-expressing HA-Cep131-WT with Myc-Plk4-WT or KD were immunoprecipitated using HA-magnetic beads, followed by incubation with λ-phosphatase at 30 °C for 30 min. Phosphorylation status was then observed by immunoblotting using anti-Cep131-pS21 antibody. d Immunofluorescence analysis of co-localization of phosphorylated Cep131 at the centriole. U2OS cells were treated with shGL2 (control) or shCep131 and were co-stained for Cep131-pS21 (red) and Cent (green). e Quantification of Cep131-pS21-positive cells. Error bars represent means ± SEM from three independent experiments (N > 300 for each experiment). **P < 0.01, unpaired Student’s t test. CBB staining use as a loading control in b, c