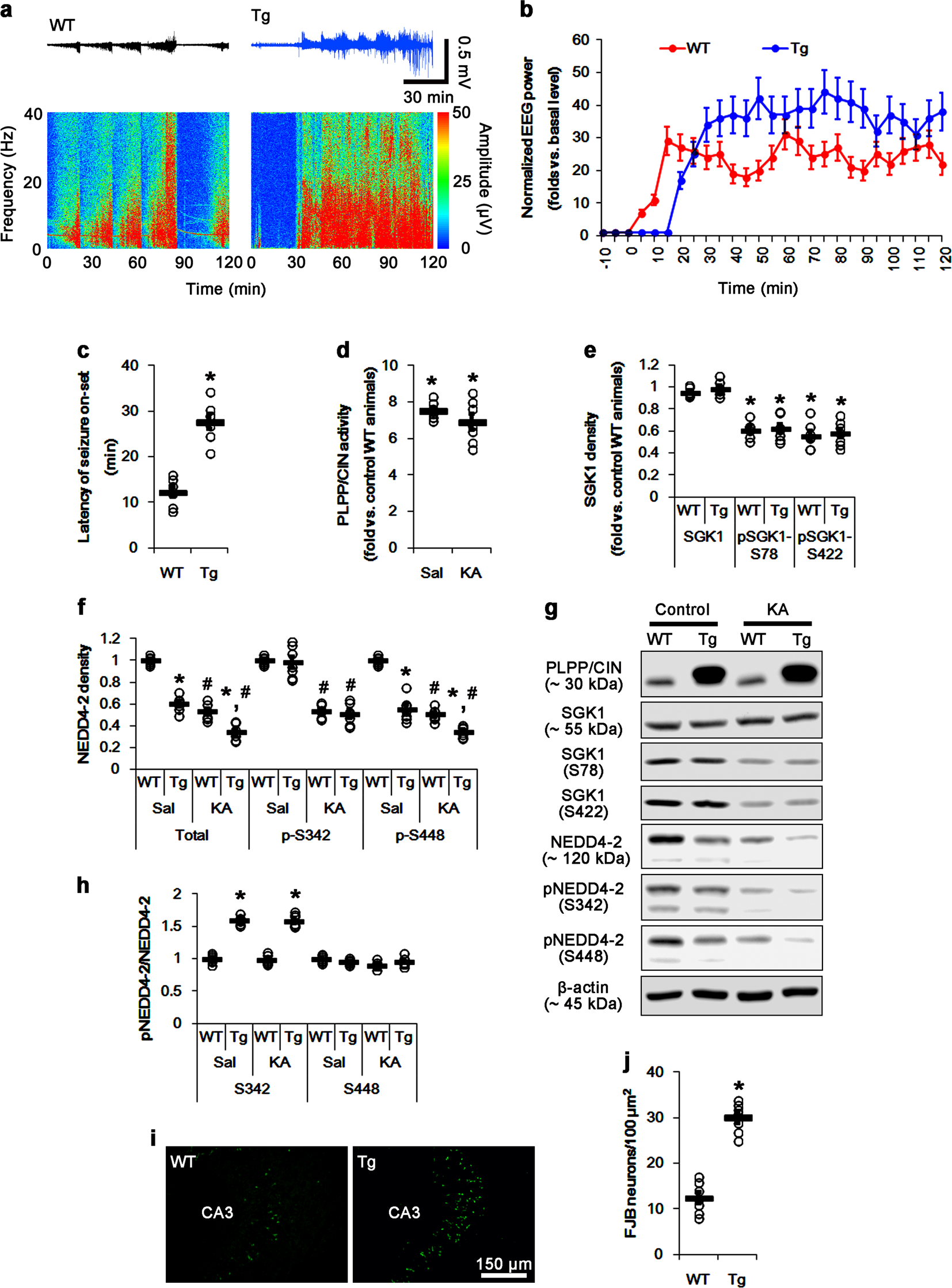
Fig. 6: Effects of PLPP/CIN overexpression on seizure activity and NEDD4-2 phosphorylations in response to KA.

a–c Effect of PLPP/CIN overexpression on seizure activity in response to KA. PLPP/CINTg mice demonstrate the increases in the latency of seizure onset and seizure intensity. a Representative EEG traces and frequency-power spectral temporal maps in response to KA. b Quantification of total EEG power in response to KA (mean ± S.E.M.; n = 7, respectively). c Quantification of the latency of seizure onset. Open circles indicate each individual value. Horizontal bars indicate mean value (mean ± S.E.M.; *p < 0.05 vs. WT animals; n = 7, respectively). d–h Effects of PLPP/CIN overexpression on PLPP/CIN activity, SGK1, and NEDD4-2 phosphorylations in response to KA. PLPP/CIN overexpression increases PLPP/CIN activity under physiological condition, and facilitates the reductions in total NEDD4-2 and pNEDD4-2 S448 phosphorylation levels, but not SGK1 and its phosphorylations, under physiological condition and after KA injection. d Quantification of PLPP/CIN activity (*p < 0.05 vs. control WT animals; n = 7, respectively). e Quantification of SGK1 and its phosphorylation levels (*p < 0.05 vs. control animals; n = 7, respectively). f Quantification of NEDD4-2 expression and its phosphorylation levels. Open circles indicate each individual value. Horizontal bars indicate mean value (mean ± S.E.M.; *,#p < 0.05 vs. WT and saline-treated animals; n = 7, respectively). g Representative western blots of SGK1 and NEDD4-2. h Quantification of the ratios of pNEDD4-2 to total NEDD4-2. Open circles indicate each individual value. Horizontal bars indicate mean value (mean ± S.E.M.; *p < 0.05 vs. WT animals, respectively; n = 7, respectively). i, j Effect of PLPP/CIN overexpression on KA-induced neuronal death. PLPP/CIN overexpression aggravates neuronal damage 1 day after KA injection. i Representative photos of FJB-positive degenerating neurons. j Quantification of the number of FJB-positive neurons in response to KA. Open circles indicate each individual value. Horizontal bars indicate mean value (mean ± S.E.M.; *p < 0.05 vs. WT animals; n = 7, respectively)