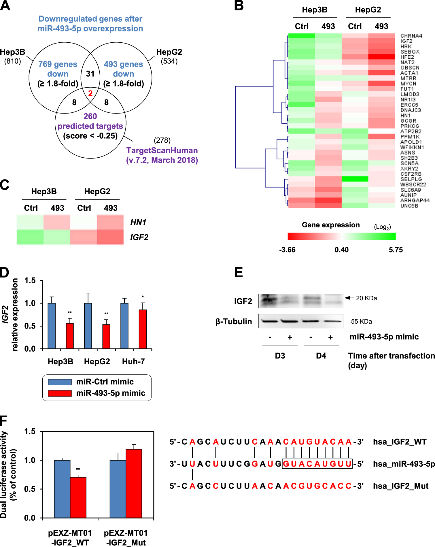
Fig. 5: Identification of miR-493-5p targets.

a Venn diagram summarizing the experimental approach used to identify potential miR-493-5p targets in HCC cells. b Expression pattern of the 33 genes downregulated after re-expression of miR-493-5p. The scale bar encodes the logarithm of relative mRNA levels measured in Hep3B and HepG2 cells. (GSE123313) c Putative targets of miR-493-5p. HN1 and IGF2 were selected based on the microarray data and in silico analysis using the online miRNA target prediction tool TargetScanHuman. d Relative expression of IGF2 following miR-493-5p rescue in HCC cells. Gene expression levels were measured 72 h after transfection with control and miR-493-5p mimics. e IGF2 protein levels determined by immunoblotting after miR-493-5p overexpression in Hep3B cells. Whole-cell lysates were collected 72 and 96 h after transfection. IGF2 was detected using a primary antibody against the human IGF2 precursor (20 KDa). β-Tubulin was used as the loading control. f IGF2 3′-UTR assay. A dual luciferase reporter assay was performed using Hep3B cells after cotransfection with miR-493-5p mimics and the firefly-Renilla luciferase construct containing the human IGF2 3′-UTR. A vector containing a mutated sequence of IGF2 3′-UTR was used as the negative control. The luciferase activities were measured 24 h after transfection, and the ratio of firefly/Renilla luciferase activities was determined. The depicted sequences indicate the complementarity between miR-493-5p and IGF2 3′-UTR. All histograms shown in the figure represent the mean ± SD. Significance: *p < 0.05 and **p < 0.01 (t-test)