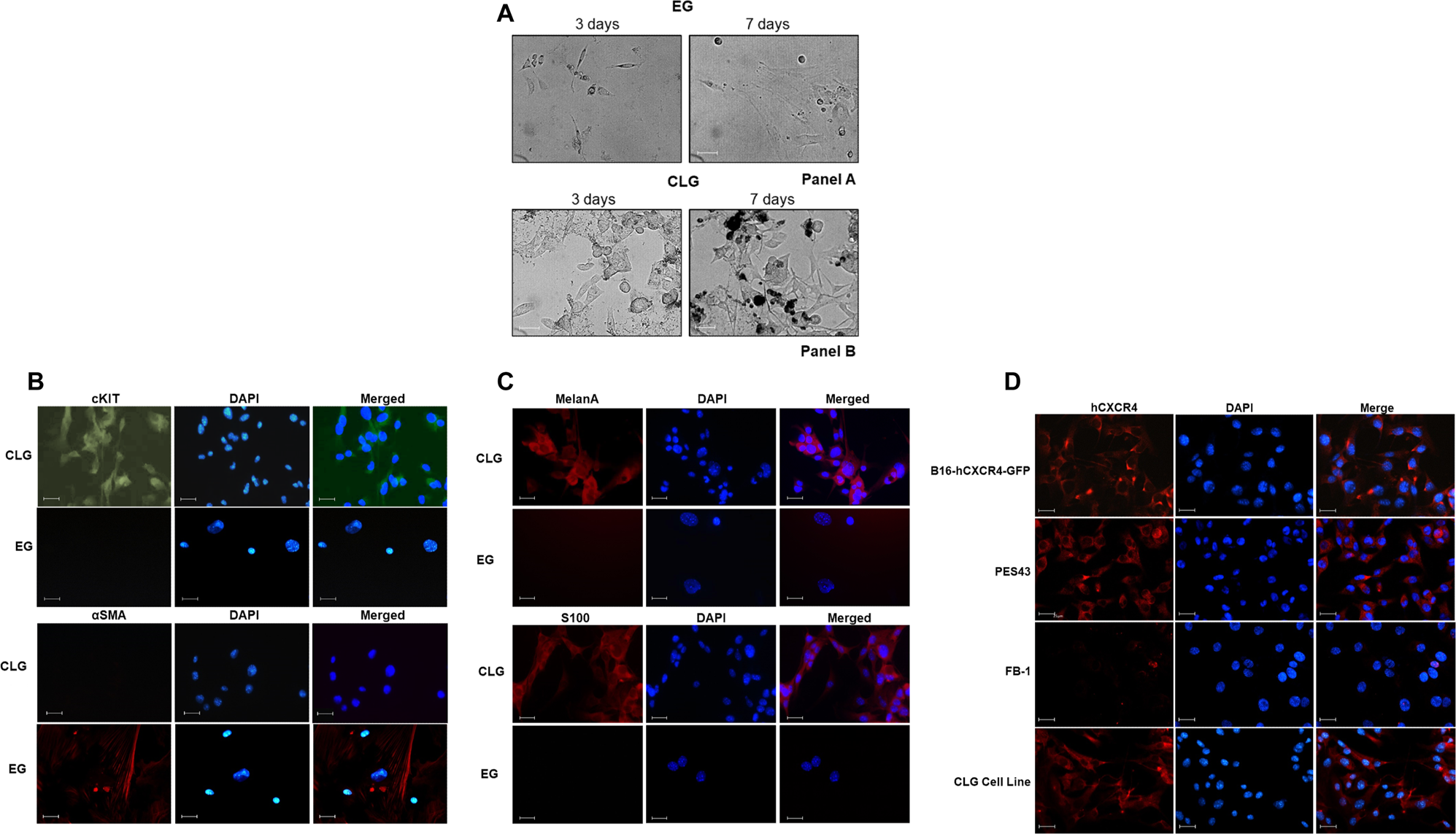
Fig. 6: In vitro characterization of CLG/EG recovered cells.
From: CXCL12 loaded-dermal filler captures CXCR4 expressing melanoma circulating tumor cells

A Cells recovered from EG and CLG gel were seeded on plates immediately after collection. Microphotographs from EG (panel A) and CLG (panel B) at 3 and 7days (Axiovert10 Microscopy-Zeiss). Scale bar is 20 µm. CLG cells express B c-Kit, C Melan A, S100 and D CXCR4 while EG cells express B α-SMA but do not express c-Kit, Melan A and S100. Cells (1 x 104) were seeded on glass coverslips, fixed with 4% paraformaldehyde (15 min, 4 °C) and stained with rabbit anti-c-Kit primary antibody, mouse anti-αSMA primary antibody, mouse anti-S100 primary antibody mouse, mouse anti-Melan A primary antibody and mouse anti-human CXCR4 primary antibody (clone 12G5 R&D). DAPI was used to stain the cell nucleus (Carlo Zeiss, Axio Scope.A1). CXCR4 expression was compared to PES43, human melanoma cell line-CXCR4 expressing, FB-1, human anaplastic thyroid cancer cell line- low CXCR4 expressing and murine B16-hCXCR4-GFP cells evaluated in the in vitro/in vivo assay. DAPI was used to stain the cell nucleae. Magnification 400X. Scale bar is 25 µm