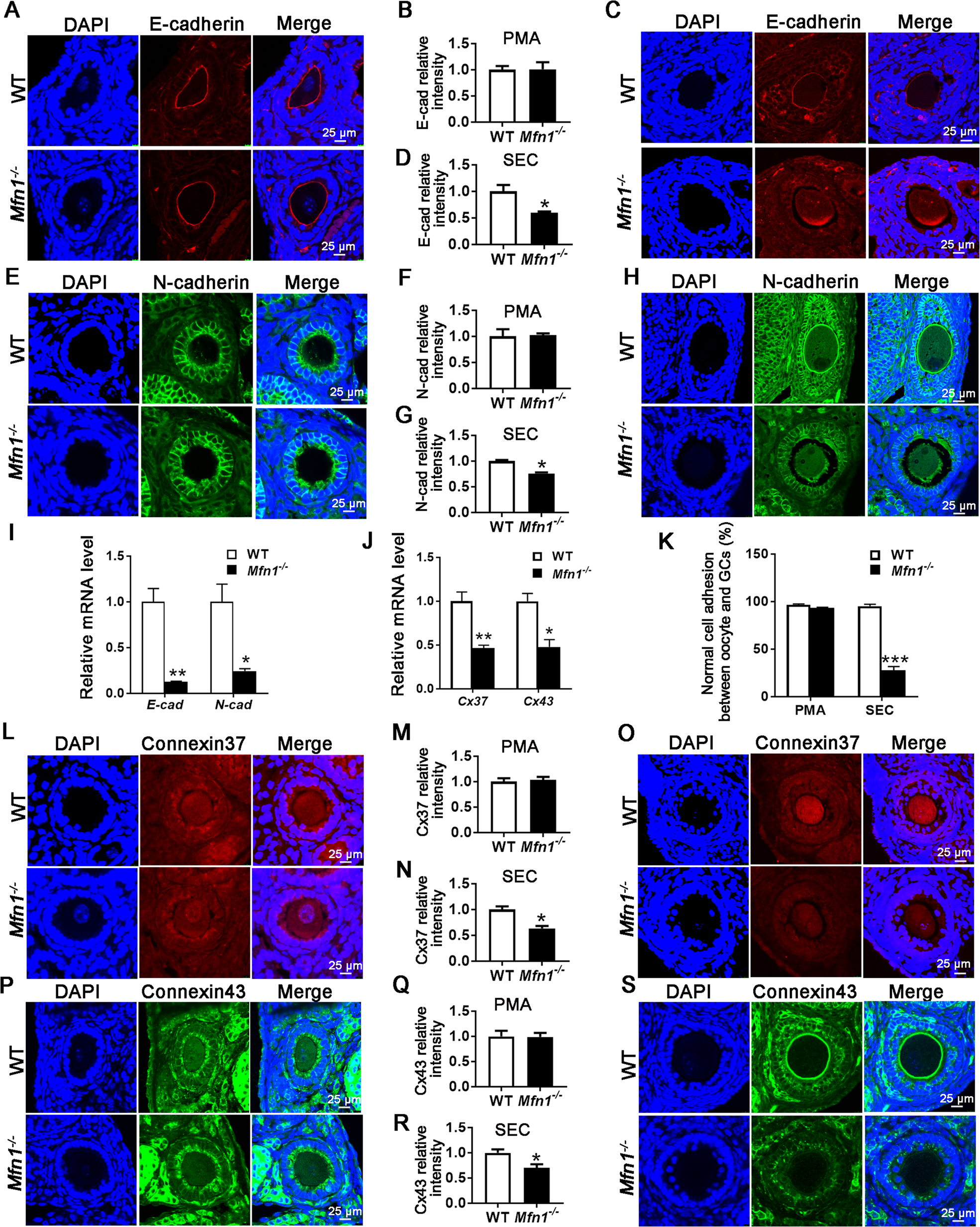
Fig. 4: Deletion of Mfn1 in oocytes inhibits adhesion and gap junction protein expression.
From: Mitofusin 1 is required for female fertility and to maintain ovarian follicular reserve

a, e E-cadherin and N-cadherin immunofluorescence in primary follicles of Mfn1−/− and WT mice ovaries. c, h E-cadherin and N-cadherin immunofluorescence in secondary follicles from Mfn1−/− and WT ovaries. b, d, f, g Quantitative analysis of E-cadherin and N-cadherin immunofluorescence in primary and secondary follicles from Mfn1−/− and WT mice ovaries. i Secondary follicle-enclosed oocytes and granulosa cells were collected from Mfn1−/− and WT ovaries. E-cadherin and N-cadherin mRNA expression was assessed using qRT-PCR in oocytes and granulosa cells, respectively. j Cx37 and Cx43 mRNA expression assessed using qRT-PCR in oocytes and granulosa cells, respectively. k Quantification of normal adhesion between oocytes and granulosa cells in secondary follicles of Mfn1−/− and WT mice. Abnormal adhesion was described as low expression of E/N cadherins and increased distance between the oocyte and granulosa cells. l, p Cx37 and Cx43 immunofluorescence in primary follicles of Mfn1−/− and WT ovaries. o, s Cx37 and Cx43 immunofluorescence in secondary follicles from Mfn1−/− and WT mice ovaries. m, n, q, r Quantitative analysis of Cx37 and Cx43 immunofluorescence in primary and secondary follicles from Mfn1−/− and WT mice ovaries. Data presented as mean ± SEM. *p < 0.05, **p < 0.01 vs. WT from t-test. PMA primary follicle, SEC secondary follicle, E-cad E-cadherin, N-cad E-cadherin, Cx37 Connexin37, Cx43 Connexin43