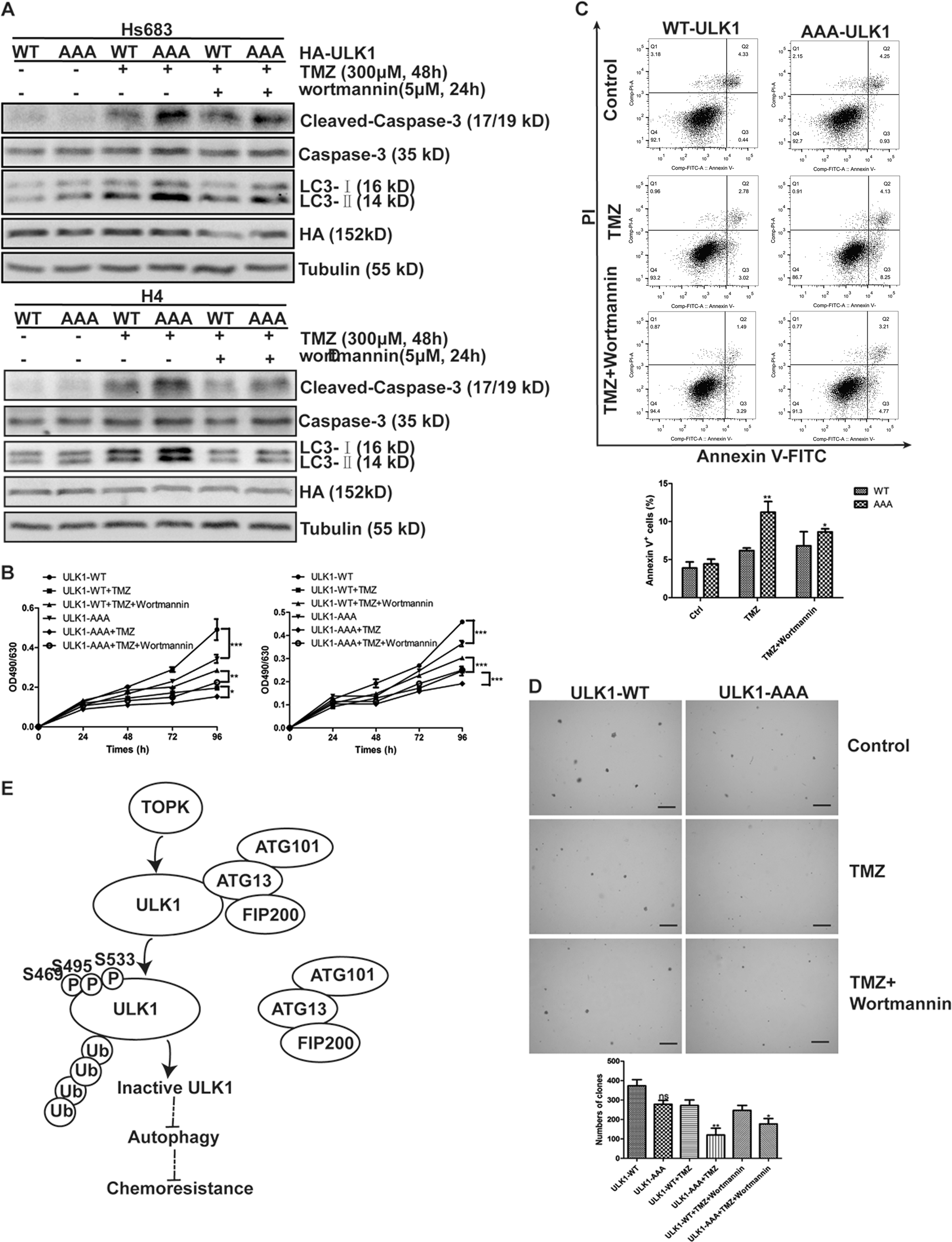
Fig. 7: Mutation of Ser469, Ser495, and Ser533 of ULK1 induces autophagy initiation and enhances sensitivity of glioma cells to TMZ.
From: TOPK inhibits autophagy by phosphorylating ULK1 and promotes glioma resistance to TMZ

a ULK1-WT/AAA-overexpression-Hs683 (top) or -H4 (bottom) cells were treated with TMZ (300 μM, 48 h) and wortmannin (5 μM, 24 h). Samples of whole cell lysates were analyzed using western blots. Data represent the results of triplicate experiments. b ULK1-WT/AAA-Hs683 (top) or -H4 (bottom) cells were treated with TMZ and wortmannin in MTT assay. c ULK1-WT/AAA-H4 cells were treated with TMZ and wortmannin in flow cytometry (top). The percent of apoptosis cells was analyzed using Prism 5 software (bottom). The data were presented in the form of mean ± SD, *P < 0.05, **P < 0.01, ***P < 0.001. d ULK1-WT/AAA-H4 cells were treated with TMZ and wortmannin in softagar assay (top). Scale bar: 100 μm. The numbers of clones were analyzed using Prism 5 software (bottom). The data were presented in the form of mean ± SD, *P < 0.05, **P < 0.01, ***P < 0.001. e TOPK phosphorylates ULK1 at Ser469, Ser495, and Ser533, promoting ubiquitination degradation of ULK1, reducing its stability, inhibiting the binding of ULK1 to other members of its complex, and inhibiting the activity of ULK1, therefore inhibiting the initiation of autophagy and promoting the resistance of glioma cells to TMZ