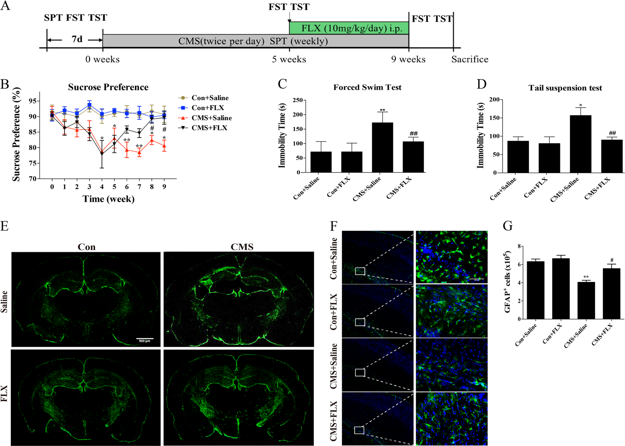
Fig. 1: Fluoxetine improved behavioral symptoms and alleviated astrocyte damage in CMS model mice.

a The program of CMS model preparation and drug administration in the present study. b Percentage of sucrose preference in control and CMS groups in the presence or absence of fluoxetine treatment. n = 15 in each group. c The immobility time in forced swimming test and in d tail suspension test. n = 15. e Immunofluorescence of GFAP+ astrocytes in whole mouse brain slice, scale bar: 500 μm. f Immunofluorescence of GFAP+ cells in mouse hippocampus, scale bar: 100 μm and g stereology quantitative counting of GFAP+ cells in dentate gyrus of hippocampus. n = 6, data are expressed as mean ± SD. *p < 0.05, **p < 0.01 vs. Con group, #p < 0.05 vs. CMS group