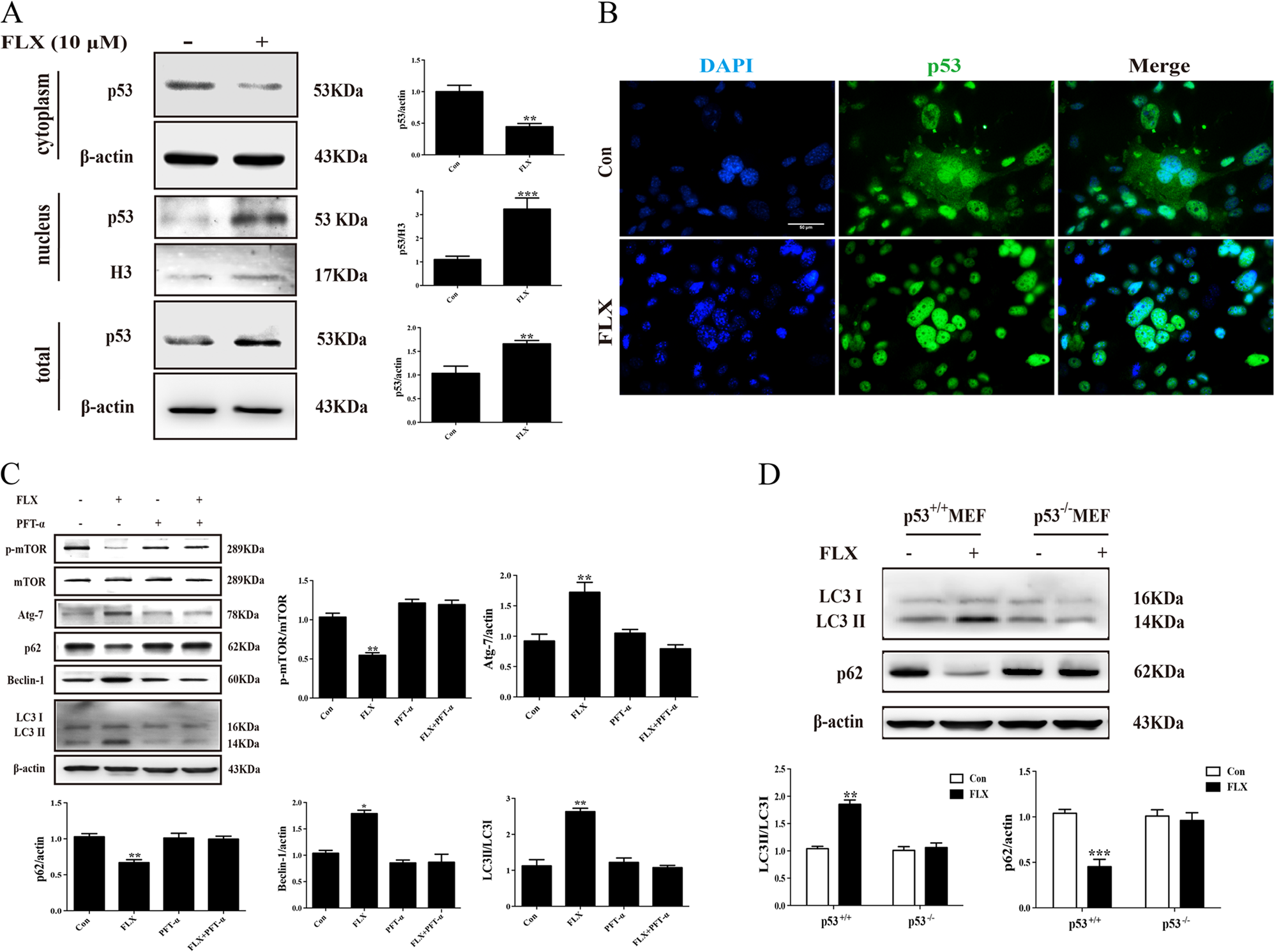
Fig. 6: p53 mediated proautophagic effect of Fluoxetine in astrocytes.

a Representative western blotting and quantitative analysis of p53 trafficking from cytoplasm into nucleus. b Immunofluorescence for nuclear translocation of p53 induced by fluoxetine in astrocytes. Scale bar: 50 μm. c Western blotting analysis for the effect of p53 inhibitor, PFT-α on the expressions of p-mTOR, Atg7, LC3II/I, p62, and beclin-1 in astrocytes. d Western blotting analysis for the effect of fluoxetine on LC3II/I, p62 protein levels in wild-type and p53−/− MEF cells. Data are representative of four independent experiments and are expressed as mean ± SD. *p < 0.05, **p < 0.01 and ***p < 0.001 vs. respective Con groups