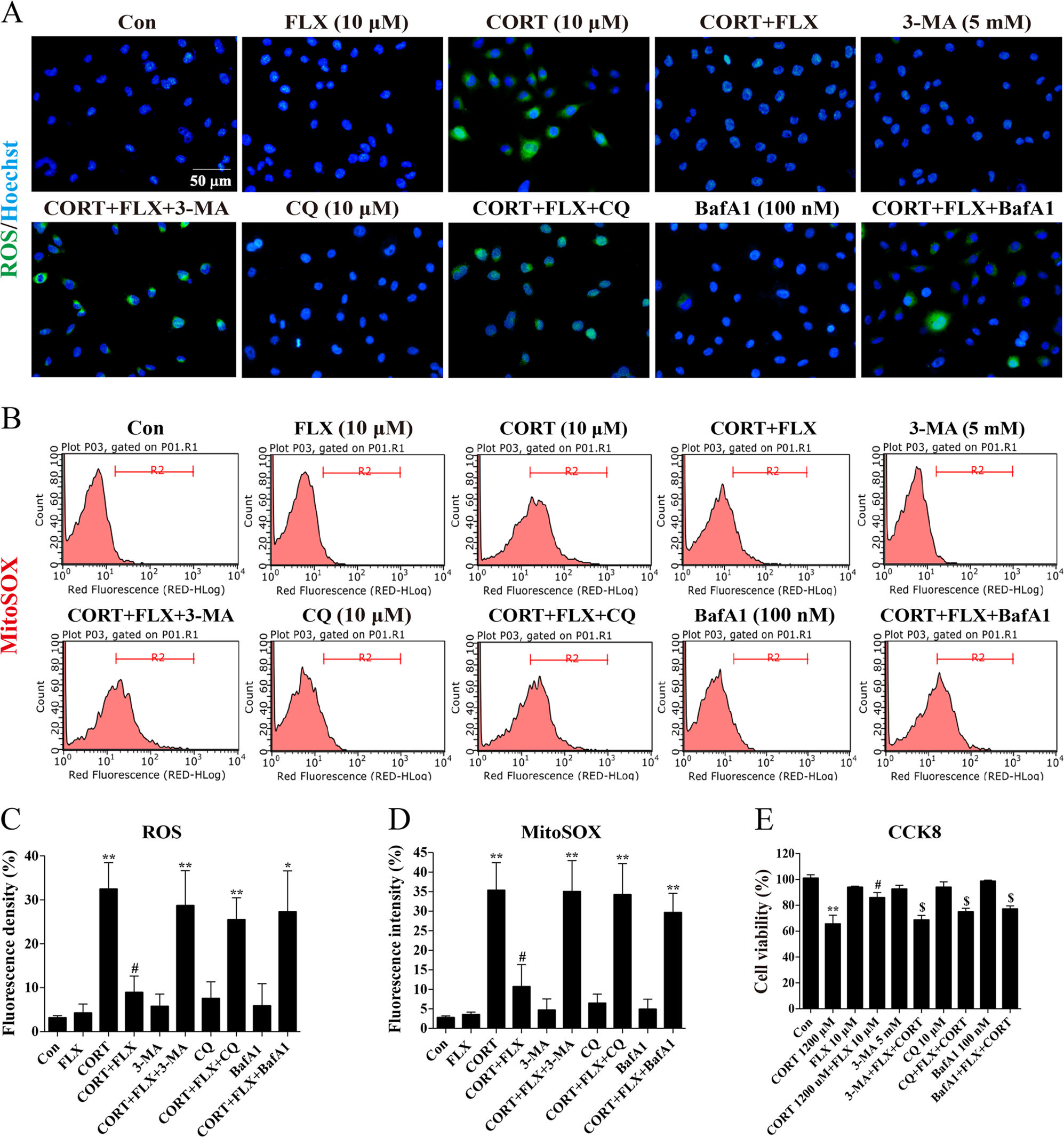
Fig. 7: Fluoxetine produced cytoprotection on astrocytes via promoting autophagy.

a Fluorescence images of intracellular ROS (green). Cells were stained with H2DCF-DA (20 μM) following fluoxetine treatment and captured under the fluorescence microscope. Scale bar: 50 μm. b Flow cytometry analysis of mitochondrial ROS stained by MitoSOX. c, d Quantitative analysis for fluorescence intensity of intracellular ROS and mitochondrial ROS, respectively. e CCK-8 assay for the effect of 3-MA, CQ, and BafA1 on fluoxetine-protected cell viability. Data are representative of three independent experiments and are expressed as mean ± SD. **p < 0.01 vs. Con group, #p < 0.05, ##p < 0.01 vs. CORT group, $p < 0.05 vs. CORT+FLX group