Fig. 2: PRMT3 arginine methyltransferase activity is essential for the PRMT3-mediated promotion of MSCs osteogenic differentiation.
From: Asymmetrical methyltransferase PRMT3 regulates human mesenchymal stem cell osteogenesis via miR-3648

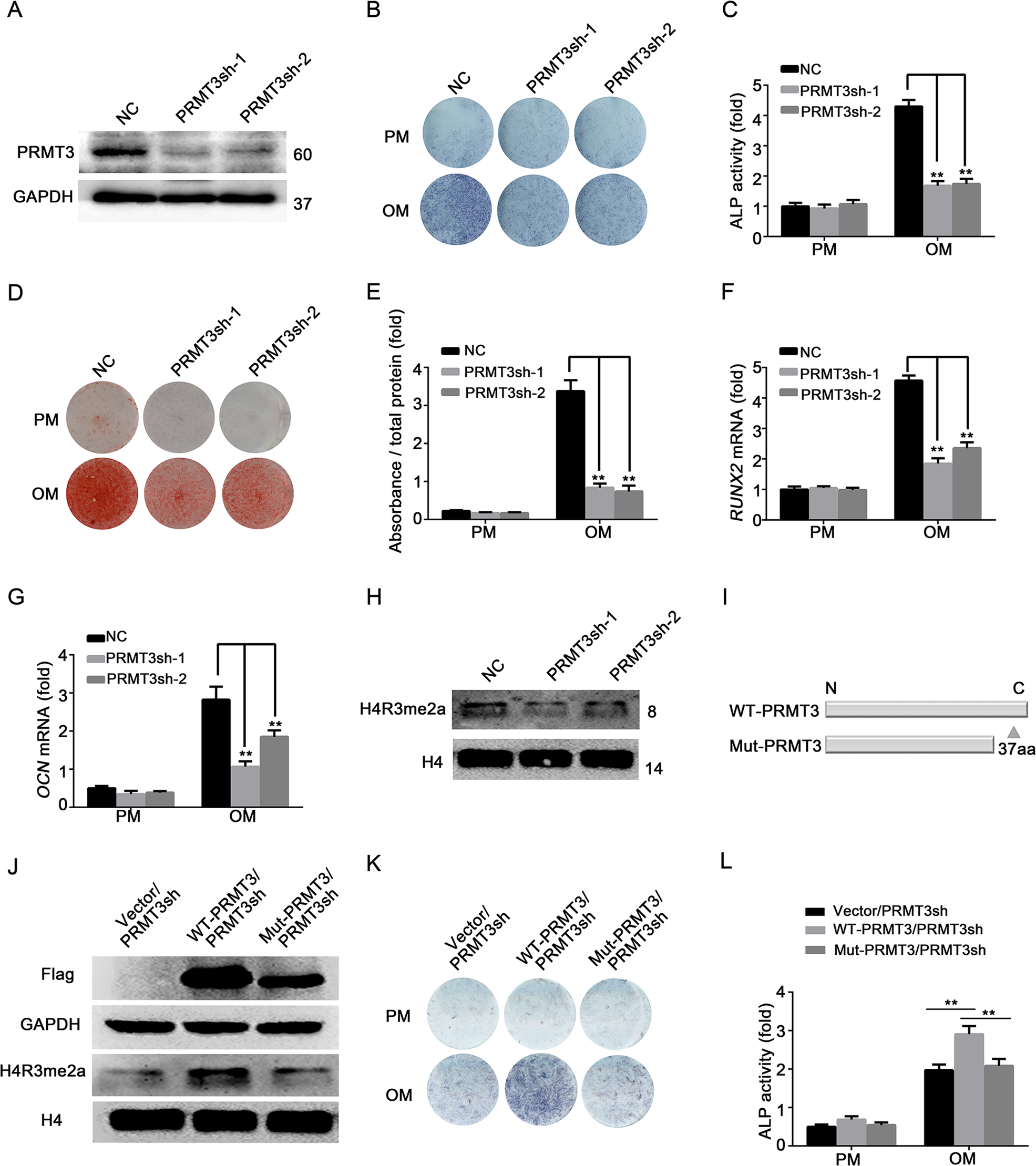
a Western blotting analysis of PRMT3 knockdown efficiency; GAPDH was used as internal control. b, c ALP activity was significantly suppressed by knockdown of PRMT3 at 7 days after osteogenic induction, as indicated by ALP staining (b) and quantification (c). Data are shown as mean ± SD; n = 3 independent experiments; **P < 0.01 compared with NC-OM by Student’s t-tests. d, e PRMT3 knockdown exhibited decreased extracellular matrix mineralization in cells at 14 days after osteogenic induction, as shown by Alizarin Red S staining (d) and calcium quantitative analysis (e). Data are shown as mean ± SD; n = 3 independent experiments; **P < 0.01 compared with NC-OM by Student’s t-tests. f, g Knockdown of PRMT3 inhibited the expressions of RUNX2 (f) and OCN (g) as determined by qRT-PCR. Data are shown as mean ± SD; n = 3 independent experiments; **P < 0.01 compared with NC-OM by Student’s t-tests. h Western blotting analysis of H4R3me2a expression level in PRMT3 knockdown cells. H4 was used as an internal control. i Schematic illustration of catalytic dead mutant PRMT3. j Western blotting analysis of H4R3me2a expression level with forced expression of wild-type or mutant PRMT3 in PRMT3sh cells. H4 was used as an internal control. k, l ALP staining (k) and quantification (l) of PRMT3 rescue cell lines after 7-day osteogenic differentiation. Data are shown as mean ± SD; n = 3 independent experiments; **P < 0.01 by Student’s t-tests