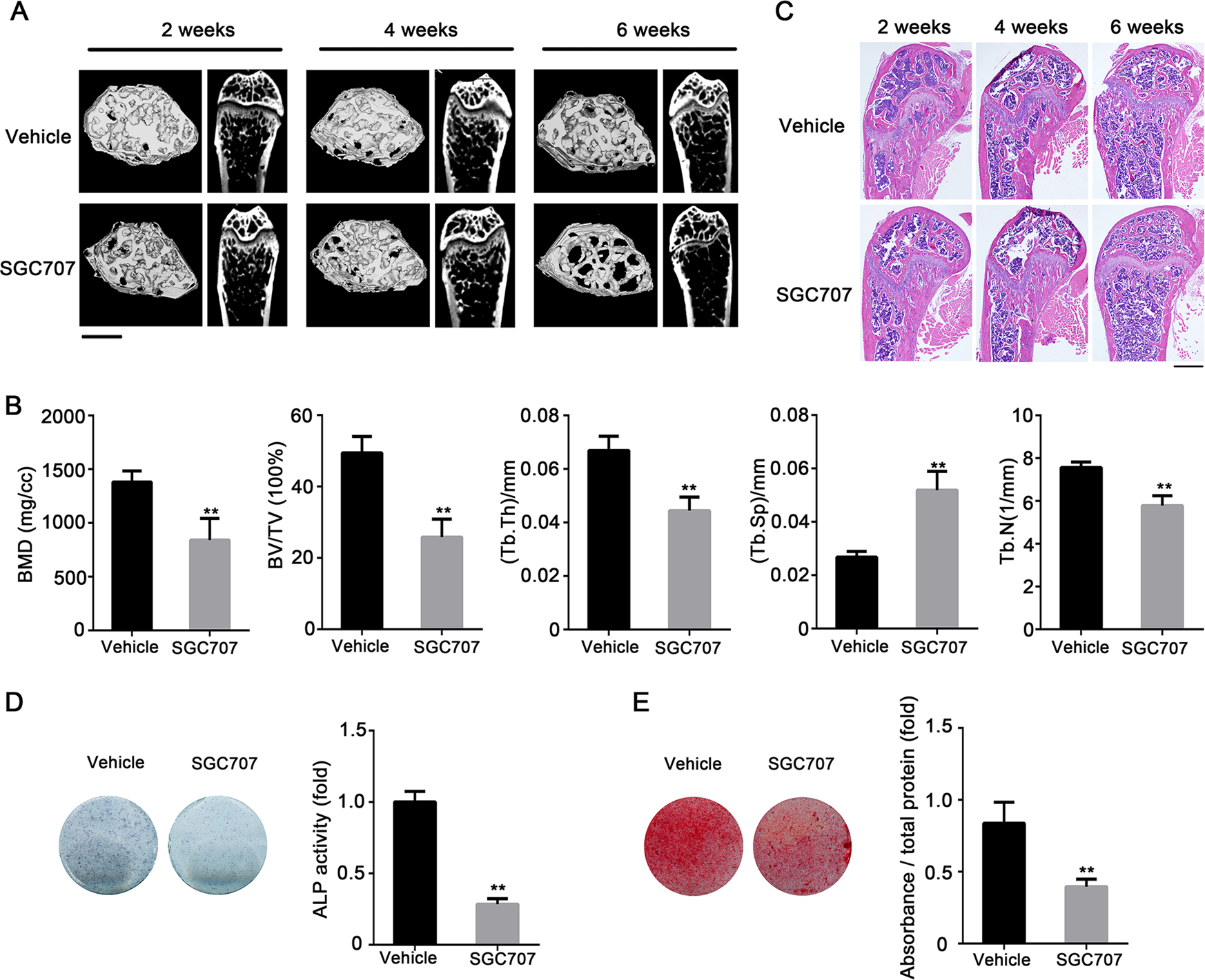
Fig. 7: SGC707 treatment induces bone loss in mice.
From: Asymmetrical methyltransferase PRMT3 regulates human mesenchymal stem cell osteogenesis via miR-3648

a Micro-CT image of trabecular bone in femurs at 2, 4, and 6 weeks after administration of SGC707 or vehicle. Scale bar:1 mm. b Quantitative measurements of bone mineral density (BMD), bone volume/tissue volume (BV/TV), trabecular number (Tb.N), trabecular thickness (Tb.Th), and trabecular spacing (Tb.Sp) of femurs with SGC707 delivery for 6 weeks. Data are shown as mean ± SD; n = 5; **P < 0.01 by Student’s t-tests. c H&E staining of trabecular bone in femurs at 2, 4, 6 weeks after SGC707 delivery. Scale bar: 500 μm. d ALP staining (left) and quantification (right) of mBMMSCs with SGC707 delivery or vehicle on day 7 after osteogenic induction. Data are shown as mean ± SD; n = 3; **P < 0.01 by Student’s t-tests. e Alizarin Red S Staining (left) and quantification (right) of mBMMSCs following SGC707 or vehicle treatment on day 14 after osteogenic induction. Data are shown as mean ± SD; n = 3; **P < 0.01 by Student’s t-tests