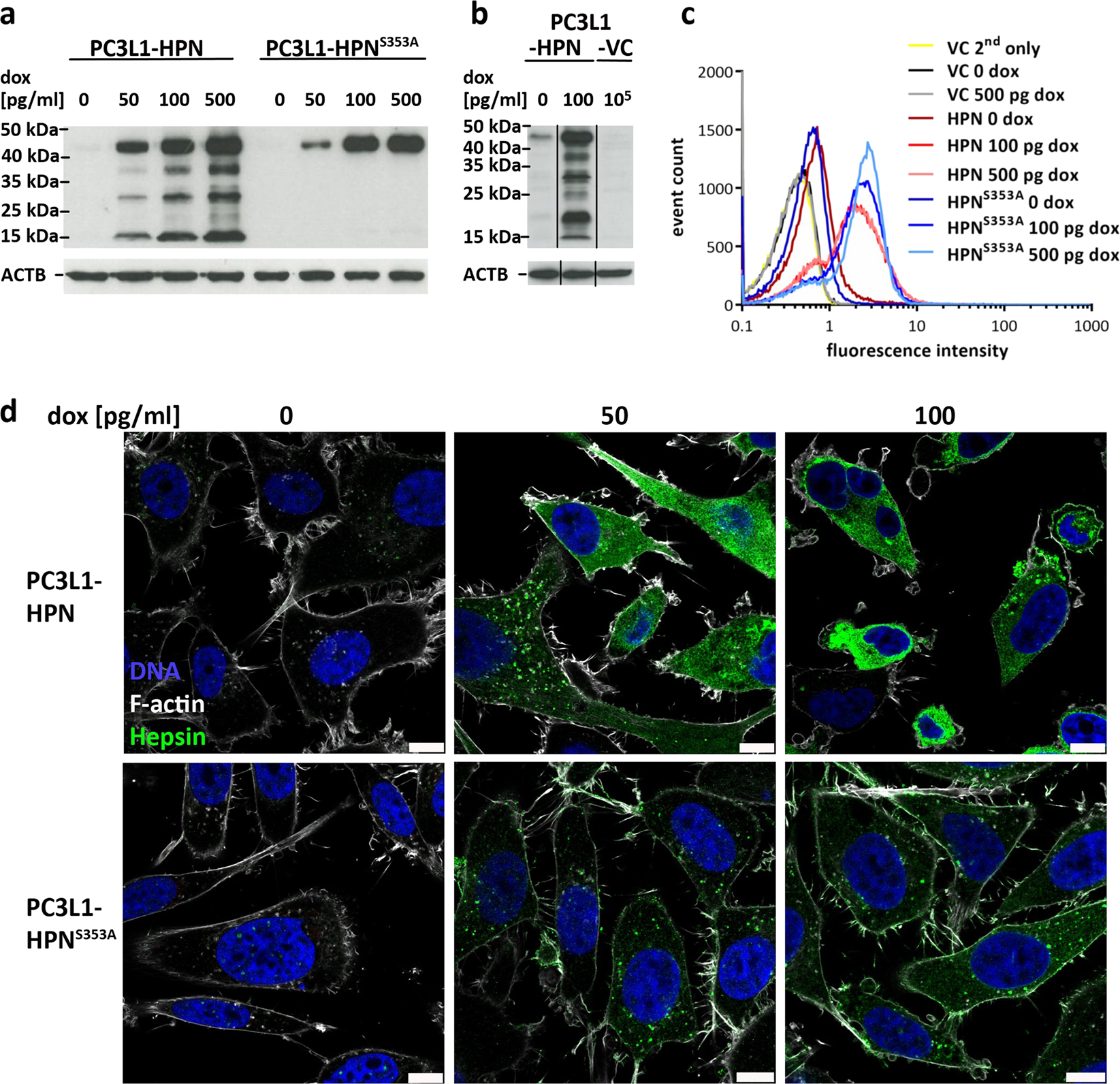
Fig. 1: Hepsin expression in isogenic PC-3 cell lines.

a Western blot analysis of proteolytically active (in PC3L1-HPN) vs. inactive (in PC3L1-HPNS353A) hepsin at different concentrations of dox. Sizes of the molecular weight marker are indicated and allow for identification of pro-enzyme (45 kDa) as well as of the protease- (28 kDa) and SRCR-domain- (17 kDa) containing fragments. β-actin (ACTB, lower panel) was used as a loading control. b Long term exposure of total protein samples in western blot analysis demonstrates weak expression of the hepsin transgene in the absence of the inductor doxycycline (dox), which is caused by “leakiness” of the construct. Hepsin protein expression is strongly enhanced in the presence of dox, whereas it is absent in dox-induced empty vector control cells (PC3L1-VC). c Comparative analysis of hepsin cell surface expression of the isogenic clones PC3L1-HPN, PC3L1-HPNS353A, and PC3L1-VC via flow cytometry of live cells. Cell populations are color coded as indicated in the legend. VC 2nd only denotes PC3L1-VC cells which were incubated with the fluorophore coupled secondary antibody only, omitting the antigen-specific primary antibody. d Subcellular localization of wild-type (upper panel) vs. mutant (lower panel) hepsin protein at different levels of target gene induction. Images were generated using confocal laser scanning fluorescence microscopy and show representative cell populations (scale bar: 10 µm).