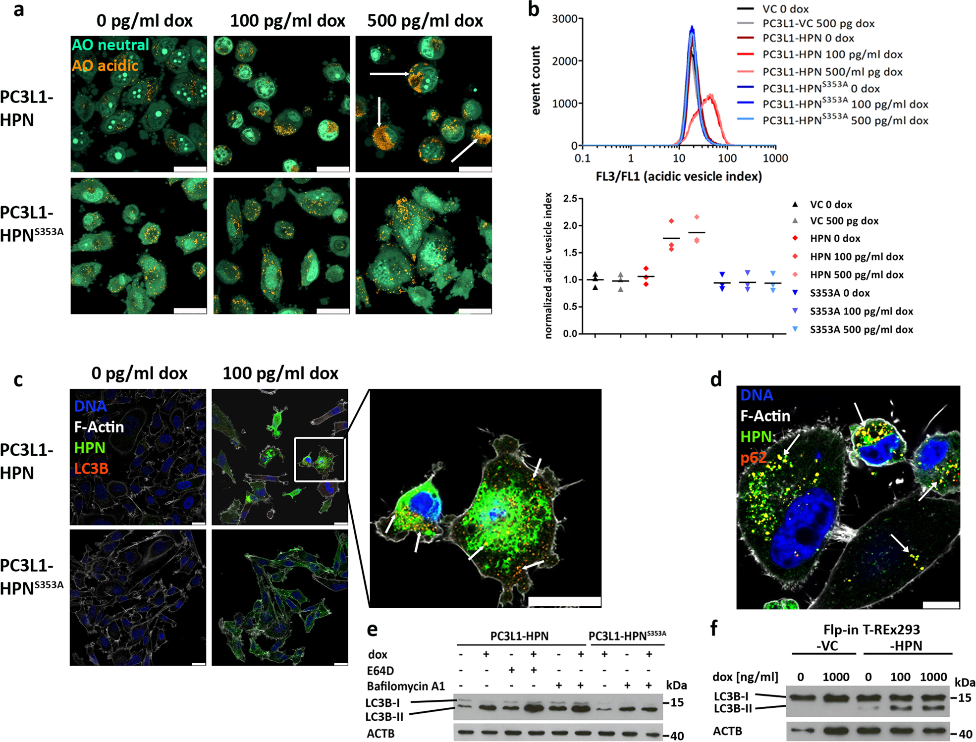
Fig. 5: Excess hepsin activity increases autophagic flux.

a Confocal Laser Scanning microscopy of PC3L1-HPN and PC3L1-HPNS353A cells stained with acridine Orange (AO) 72 h post transgene induction using dox concentrations as indicated. Massive accumulation of acidic vesicles (AO acidic) in dox-treated PC3L1-HPN is exemplarily indicated by arrows (scale bar: 25 µm). b Quantitative analysis of acidic vesicle accumulation (acidic vesicle index) in PC3L1-VC, PC3L1-HPN, and PC3L1-HPNS353A by flow cytometry 72 h post addition of dox. The exemplary histogram plot indicates the ratio of orange vs. green fluorescence intensity per cell in one experimental series. The lower graph indicates the mean ratios based on averaged mean fluorescence intensities of three independent experimental series (n = 3). The mean value for untreated PC3L1-VC populations was set to one and the values for other populations were adjusted accordingly. Cell populations are color coded as indicated in the legend. c Immunofluorescence analysis of hepsin and LC3B expression 48 h post target gene induction using dox concentrations as indicated (scale bar: 25 µm). Dox-treated PC3L1-HPN revealed expression of LC3B punctae, which partially colocalize with hepsin, as indicated by yellow color and exemplarily marked by arrows in the magnified image section. d Immunofluorescence staining demonstrates colocalization of hepsin and p62/SQSTM1, as indicated by yellow color and exemplarily marked by arrows in PC3L1-HPN cells in the presence of 100 pg/ml dox (scale bar: 10 µm). e Western blot analysis of LC3B expression (upper band: LC3B-I, lower band: LC3B-II) in PC3L1-HPN and -HPNS353A cell populations treated with, E64D (10 µM, 24 h) and/or Bafilomycin A1 (100 nM, 4 h) in absence or presence (100 pg/ml, 48 h) of dox as indicated. ACTB was probed as a control for equal protein loading. f Western blot analysis of LC3B expression (upper band: LC3B-I, lower band: LC3B-II) in Flp-in T-Rex293-VC and -HPN cell populations in the absence or presence of dox (48 h) as indicated. ACTB was probed as a control for equal protein loading.