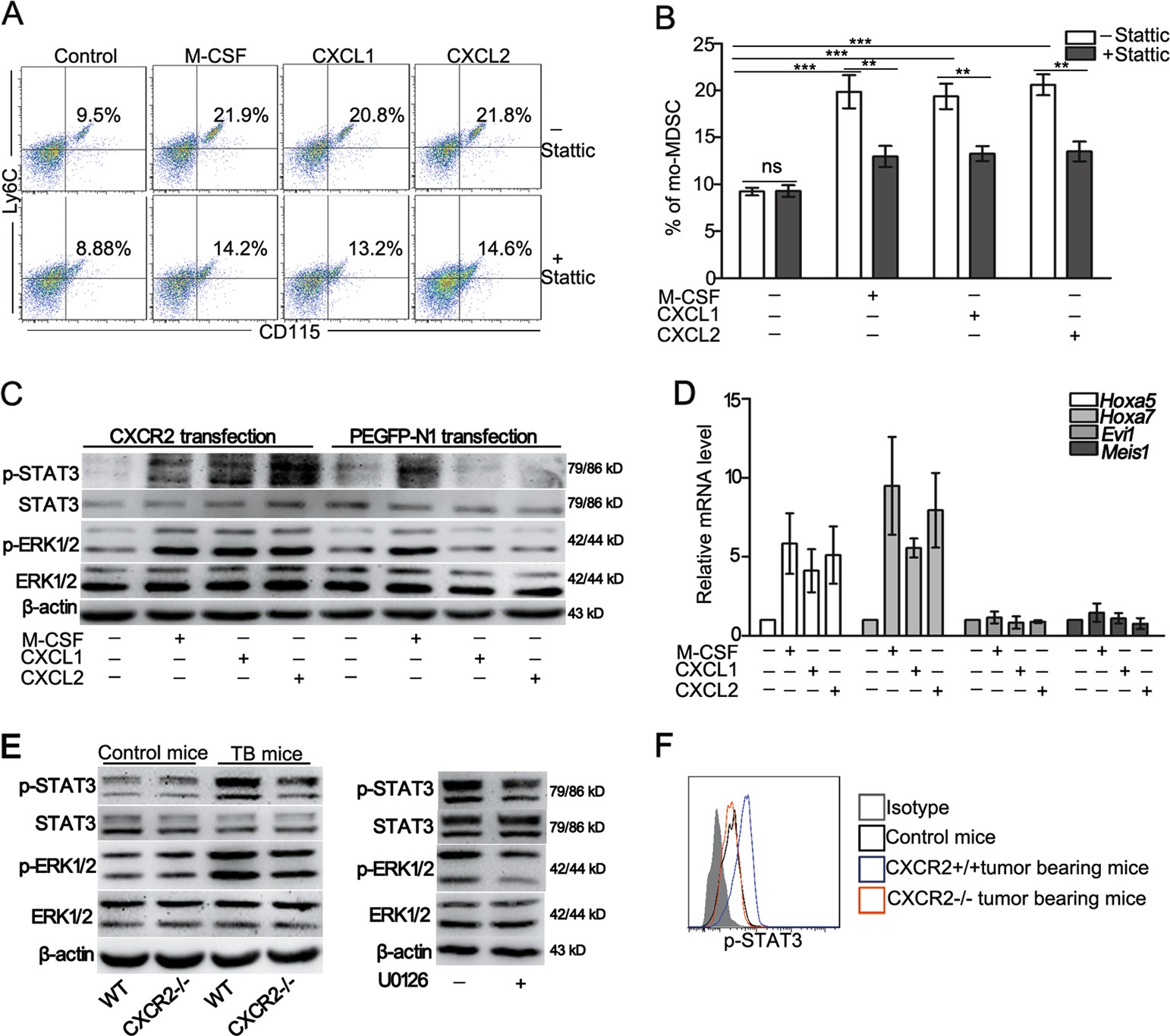
Fig. 4: CXCR2 deficiency reduces the differentiation of GMPs into mo-MDSCs by suppressing the ERK/STAT3 pathway.

a The percentage of mo-MDSCs was analyzed by flow cytometry after the administration of Stattic (the inhibitor of STAT3) to 32D clone three cells transfected with CXCR2 for 5 days. The treated cells were incubated with M-CSF, CXCL1, or CXCL2 in the presence of GM-CSF. b Quantitative analyses of the data presented in a. c Analysis of the expression of STAT3, p-STAT3, ERK1/2, and p-ERK1/2 in the 32D clone three cells transfected with an empty vector or CXCR2 and stimulated with M-CSF, CXCL1, or CXCL2 for 4 h. d The level of Hoxa5, Hoxa7, Evi1, and Meis1 mRNA was evaluated by qPCR in the 32D clone three cells that were treated as described in c. e The expression of ERK1/2, p-ERK1/2, STAT3, p-STAT3, and β-actin in HSPCs was analyzed by Western blot. Left: HSPCs were sorted from tumor-bearing mice (TB) or control mice; Right: HSPCs isolated from tumor-bearing mice that were tail vein injected with and without U0126 (inhibitor of ERK1/2). f The level of phosphorylated STAT3 was analyzed by flow cytometry in the GMPs of tumor-bearing or control mice. Bars represent the mean ± SD of five independent experiments. A one-way ANOVA with repeated measures followed by Dunnett’s post hoc test or a two-way ANOVA followed by a Holm-Sidak’s post hoc test was used to determine the level of statistical significance (*p < 0.05; **p < 0.01; and ***p < 0.001; ns, not significant)