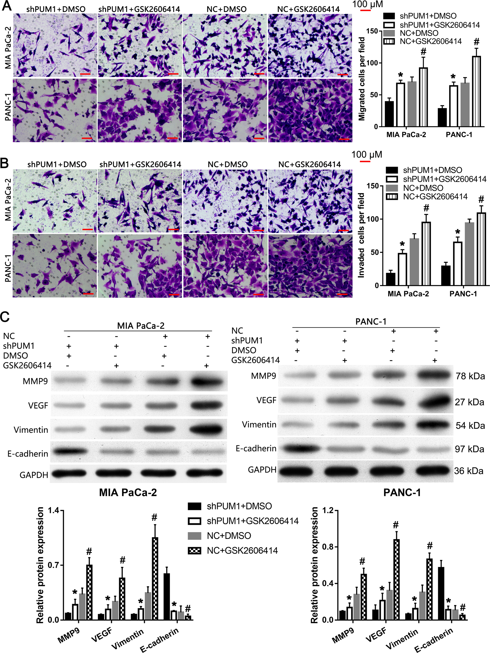
Fig. 10: PERK inhibitor alleviated the effect of PUM1 knockdown on cell migration, invasion, and EMT in MIA PaCa-2 and PANC-1 cells.

Effect of the PERK inhibitor GSK2606414 or DMSO on cell migration (a) and invasion (b) in shRNA or NC cells detected by Transwell assays. Left: Representative graph. Right: Bar graph of the statistical result of the migratory or invasive cells. c Effect of the PERK inhibitor GSK2606414 or DMSO on the expression of MMP9, VEGF, vimentin, and E-cadherin in shRNA or NC cells. Up: Representative graph of western blotting. Bottom: Statistical result of the relative protein expression in reference to GAPDH. n = 3, *P < 0.05, shPUM1 + DMSO vs. shPUM1 + GSK2606414; n = 3, #P < 0.05, NC + DMSO vs. NC + GSK2606414, for a–c