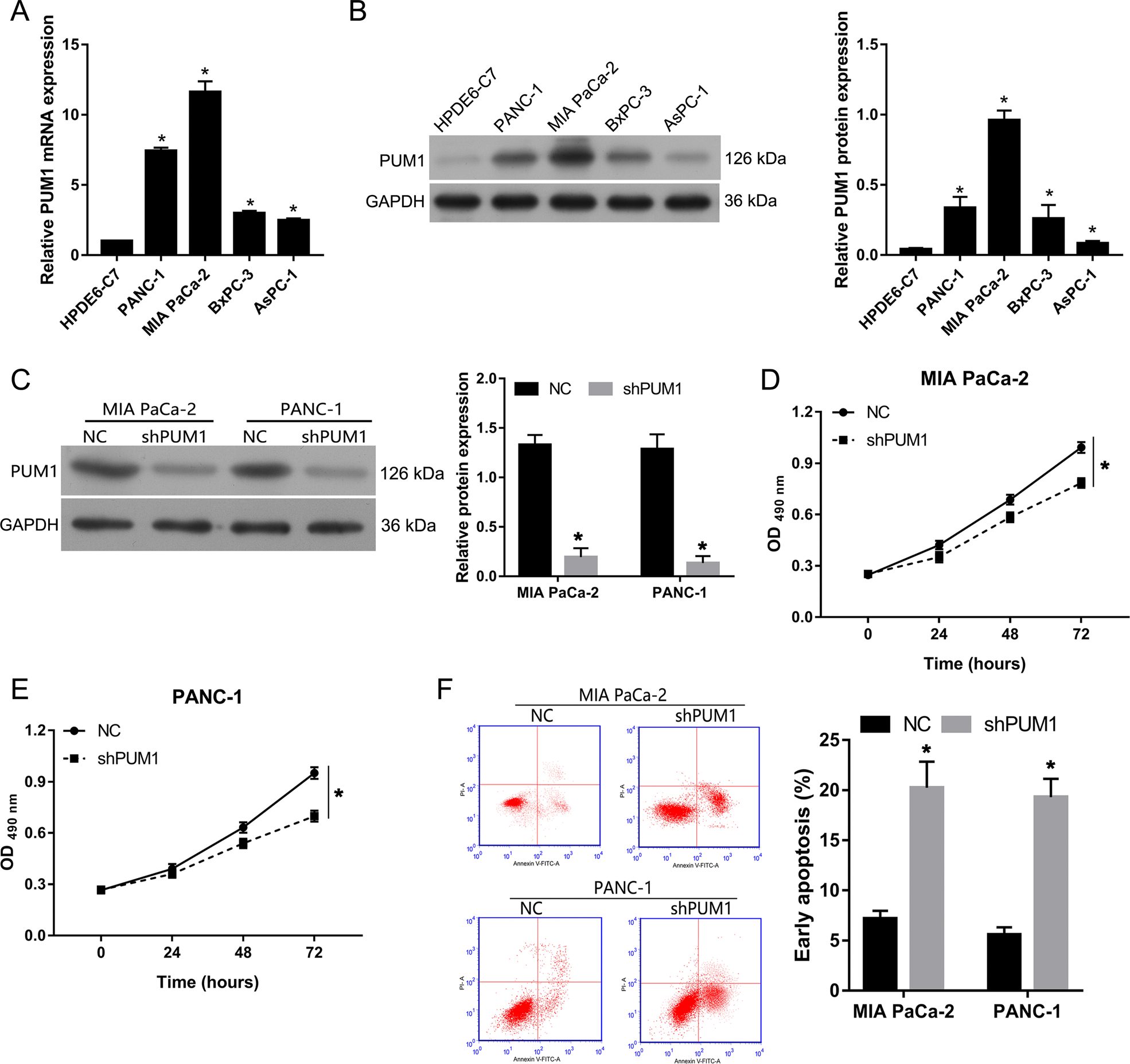
Fig. 3: PUM1 knockdown inhibited cell proliferation and promoted apoptosis in MIA PaCa-2 and PANC-1 cells.

PUM1 mRNA (a) and protein (b) expression levels in PDAC cell lines (BxPC-3, AsPC-1, MIA PaCa-2, and PANC-1) and human pancreatic duct epithelial cells HPDE6-C7. c PUM1 expression levels in cells infected with lentivirus expressing the shRNA of PUM1 (shPUM1) or negative (NC) control empty lentivirus. d, e Effect of PUM1 knockdown on the OD values at 490 nm. f Effect of PUM1 knockdown on early apoptosis rate. b, c, f The representative graphs are on the left, and the statistical results are on the right. n = 3, *P < 0.05, for a–f