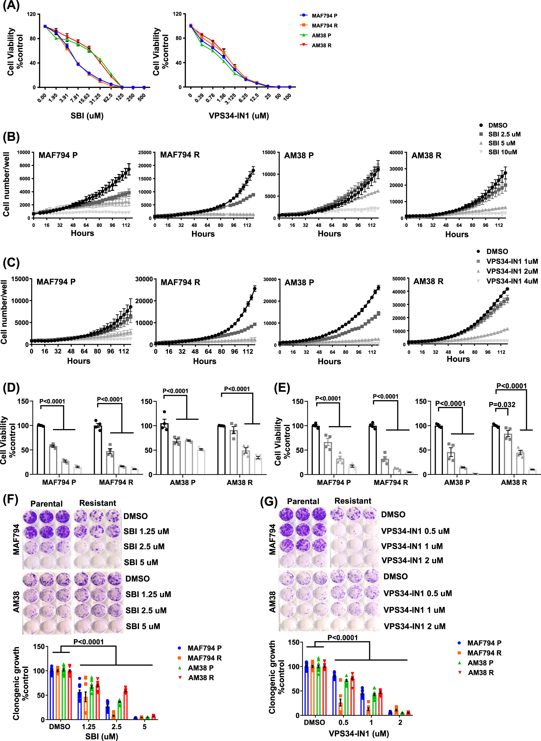
Fig. 1: Parental and resistant BRAFV600E brain tumor cell lines demonstrate sensitivity toward early-stage autophagy inhibition.
From: Effect of early-stage autophagy inhibition in BRAFV600E autophagy-dependent brain tumor cells

a Effect of SBI or VPS34-IN1 on short-term viability in MAF794 and AM38 parental (P) and resistant (R) cells treated with increasing doses of SBI or VPS34-IN1 for 5 days. Viability was determined by using the CellTiter Glo assay. b, c Growth curves of MAF794 and AM38 P and R cells following SBI (b) or VPS34-IN1 (c) treatment. Cell number per well was obtained over time by using Incucyte Zoom (Essen Bioscience). d, e Percent cell viability compared with DMSO control measured by CellTiter Glo assay following a 5-day treatment of SBI (d) or VPS34-IN1 (e). f, g Representative long-term clonogenic assays and quantified collated data of cells treated with SBI (f) or VPS34-IN1 (g) as indicated. Dunnett’s multiple comparisons; mean ± s.e.m., n = 2. *p < 0.05