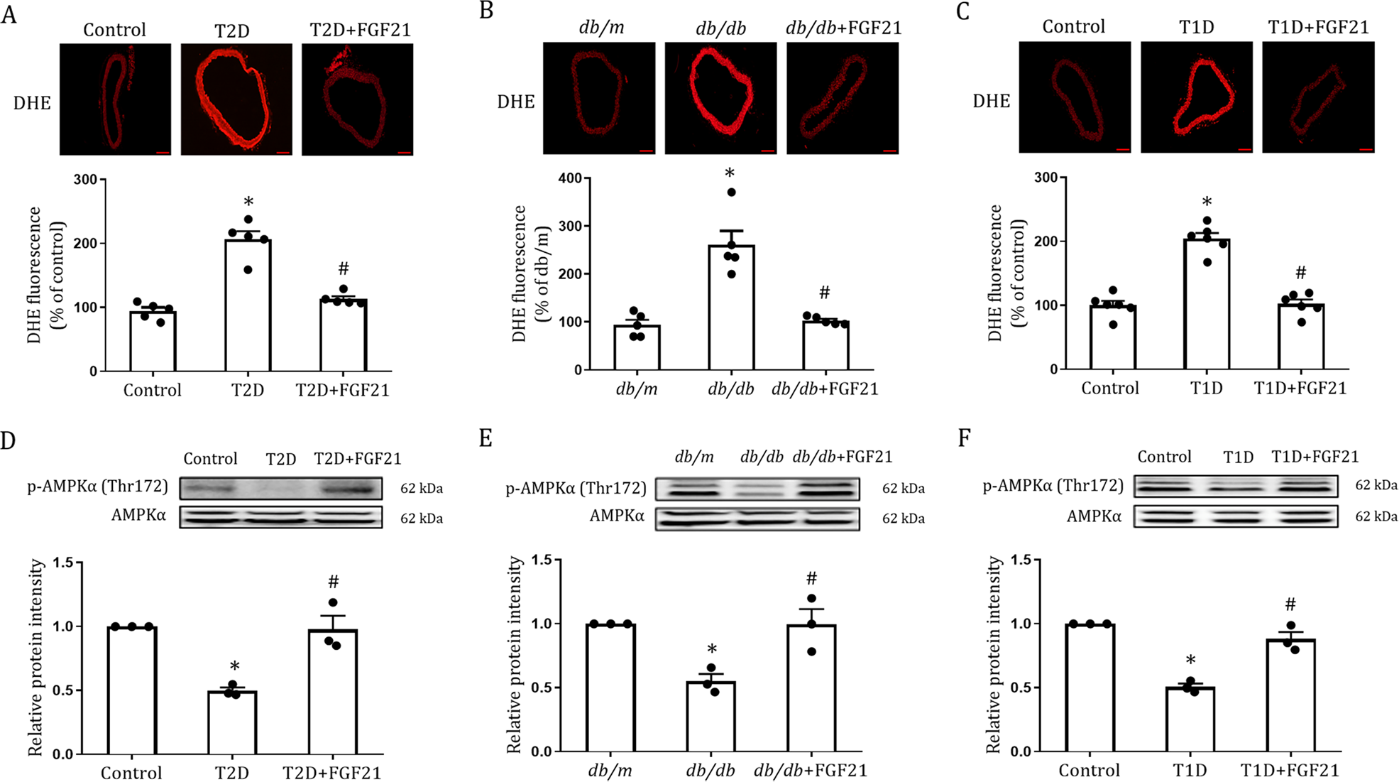
Fig. 4: Long-term rFGF21 treatment alleviates oxidative stress and enhances AMPK signaling in aortas of HFD-STZ-induced T2D, db/db and T1D mice.

a–c Immunofluorescent DHE staining of aortas from HFD-STZ-induced T2D. a (33 days) (n = 5), db/db (b) (33 days) (n = 5) or T1D mice (c) (30 days) (n = 6) chronically treated with rFGF21 (0.5 mg/kg body weight). The upper panel shows DHE staining and the lower panel shows quantitation using ImageJ software. Scale bars, 100 μm. d–f Phosphorylation levels of AMPKα in aortas from T2D (A) (33 days), db/db (B) (33 days) or T1D mice (C) (30 days) chronically treated with rFGF21 (0.5 mg/kg body weight) as determined by western blot analysis (upper panel) and quantitation using ImageJ software (lower panel) (n = 3). All data are presented as mean ± SEM. *p < 0.05 vs Control; #p < 0.05 vs T2D, db/db or T1D