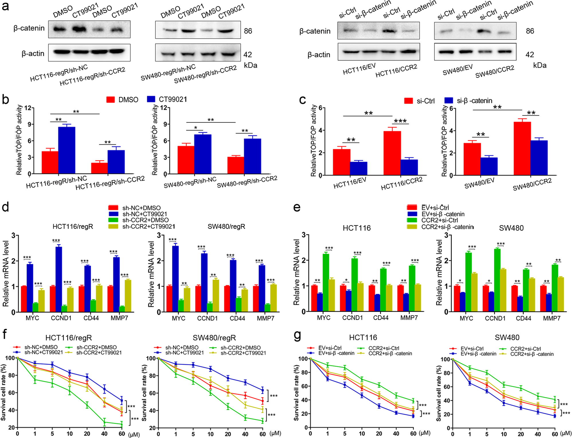
Fig. 4: CCR2 promotes cells resistance to regorafenib in a β-catenin-dependent manner.
From: A positive feedback loop of β-catenin/CCR2 axis promotes regorafenib resistance in colorectal cancer

a Immunoblot analysis of β-catenin in cells treated with CT99021 or si-β-catenin. b TOP/FOP flash assay showing CT99021 increases β-catenin transcriptional activity in both regR/sh-CCR2 and regR/sh-NC cells, while regR/sh-CCR2 cells have lower β-catenin transcriptional activity than regR/sh-NC cells. c TOP/FOP flash assay showing si-β-catenin inhibits β-catenin signaling activity in cells transfected with EV or CCR2. d The mRNA expression levels of MYC, CCND1, CD44, and MMP7 in regR and regR/sh-CCR2 cells treated with CT99021. e Silencing of β-catenin significantly inhibits the mRNA expression of MYC, CCND1, CD44, and MMP7 in cells transfected with EV or CCR2. f CT99021 enhances the resistance of regR/sh-NC and regR/sh-CCR2 cells to regorafenib. g Inhibition of β-catenin significantly alleviates regorafenib tolerance in CCR2-overexpressing cells and controls. Data represent the mean ± SD and are representative of three independent experiments. *P < 0.05, **P < 0.01, ***P < 0.001