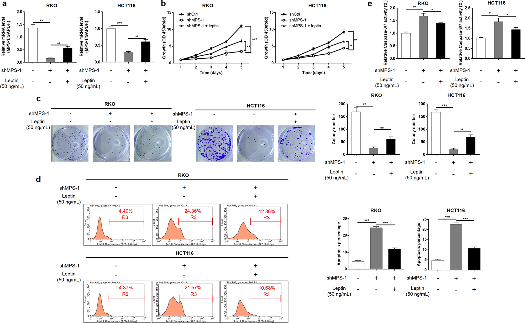
Fig. 4: The suppression effect of MPS-1 knockdown on CRC development was alleviated by leptin.

a The impact of leptin (50 ng/mL) on MPS-1 expression in RKO and HCT116 cells with MPS-1 knockdown was detected by qPCR. b The effect of leptin on cell proliferation of RKO and HCT116 cells with MPS-1 knockdown was detected by CCK8 assay. c The effect of leptin on colony formation of RKO and HCT116 cells with MPS-1 knockdown was detected by colony formation assay. d The effect of leptin on apoptosis of RKO and HCT116 cells with MPS-1 knockdown was detected by flow cytometry. e The effect of leptin on Caspase-3/7 activity was detected in RKO and HCT116 with MPS-1 knockdown. Error bars indicate SD of three biological replicates. *P < 0.05, **P < 0.01, ***P < 0.001