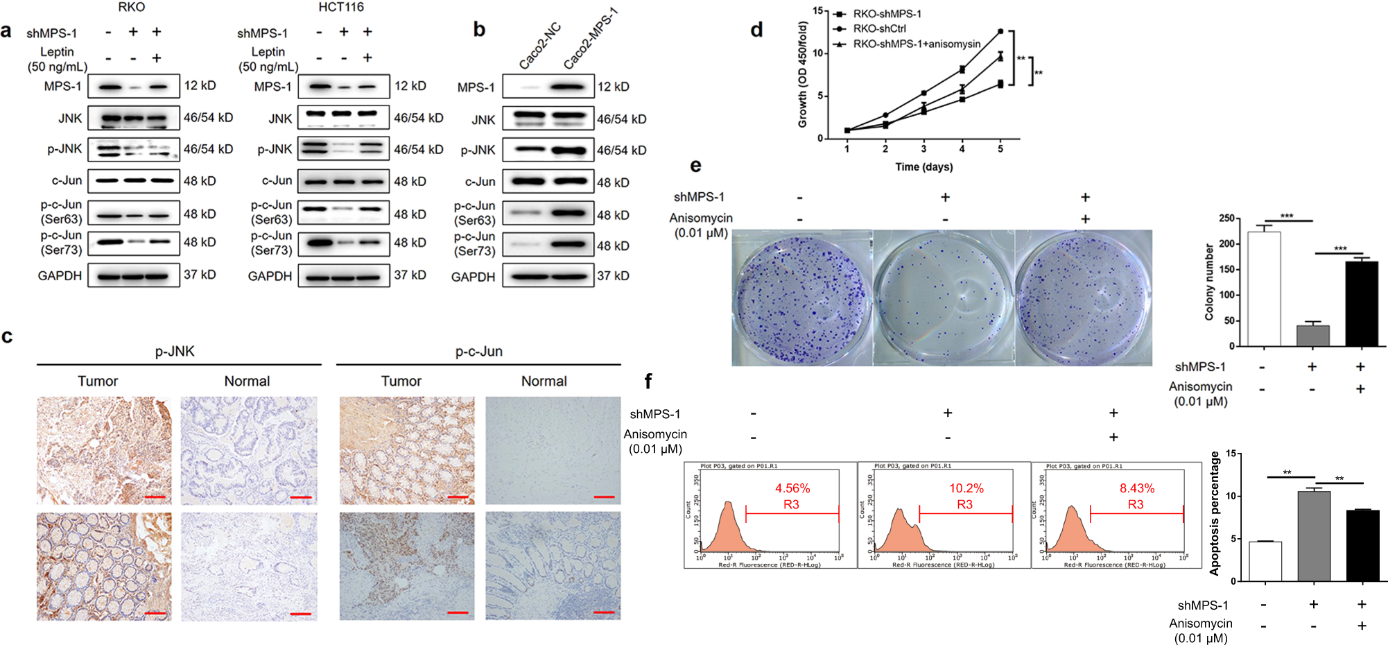
Fig. 5: MPS-1 mediated leptin-associated CRC progression via activation of JNK/c-Jun pathway.

a The protein levels of MPS-1, JNK, p-JNK, c-Jun, and p-c-Jun in RKO and HCT116 cells treated with shCtrl or shMPS-1 or shMPS-1 + leptin (50 ng/mL) were detected by WB. b The protein levels of MPS-1, JNK, p-JNK, c-Jun, and p-c-Jun in Caco2 cells with or without over-expression of MPS-1 were detected by WB. c The protein levels of p-JNK and p-c-Jun were detected in CRC tissues by IHC staining (scale bar = 100 μm). d Cell proliferation was detected by CCK8 in RKO cells treated with shCtrl or shMPS-1 or shMPS-1 + anisomycin (JNK activator, 0.01 μM). e Colony formation was evaluated in RKO cells treated with shCtrl or shMPS-1 or shMPS-1 + anisomycin (0.01 μM). f Apoptosis was evaluated in RKO cells treated with shCtrl or shMPS-1 or shMPS-1 + anisomycin (0.01 μM). Error bars indicate SD of three biological replicates. *P < 0.05, **P < 0.01, ***P < 0.001