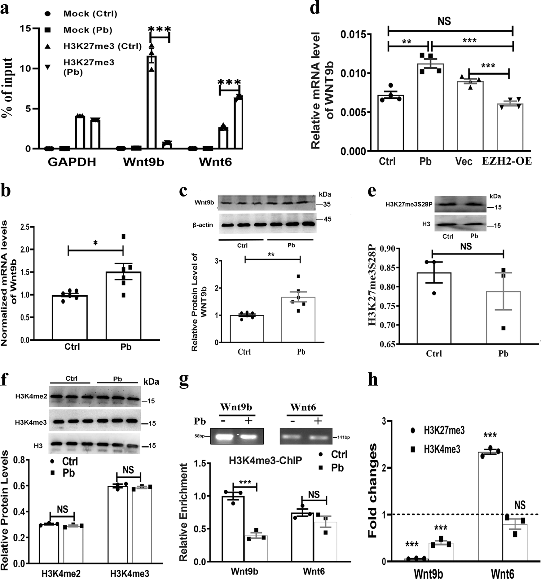
Fig. 5: H3K27me3 targets Wnt9b in a bivalent manner.

a–d H3K27me3 targets Wnt9b and influences its expression. a ChIP-qPCR analysis depicting changes of H3K27me3 enrichment on the promoter region of Wnt9b and Wnt6. Mock refers to the group immunoprecipitated with non-immune IgG protein (n = 3, Mann–Whitney U test; Wnt9b ***P = 0.0003). b, c Quantification of mRNA and protein levels of Wnt9b in response to Pb exposure (n = 6, mRNA: Mann–Whitney U test; Wnt9b *P = 0.0176; protein Mann-–Whitney U test; Ctrl vs. Pb **P = 0.0049). d Relative mRNA levels of Wnt9b of hippocampal tissues collected from rats infected with lentivirus harboring the empty (Vec) or pReceiver-EZH2 (EZH2-OE) vector (n = 4, independent two-sample t test, two-tailed; Ctrl vs. Pb **P = 0.0014). e Immunoblots and quantification of H3K27me3S28P protein level in cultured neurons exposed by Pb (n = 3, independent two-sample t test, two-tailed). f–h Bivalent occupancy of H3K27me3 and H3K4me3 on Wnt9b and Wnt6. f Immunoblots and quantification of levels of H3K4me2 and H3K4me3 in cultured neurons exposed by Pb (n = 3, independent two-sample t test, two-tailed, homoscedastic variance). g Validation and relative enrichment of H3K4me3 on Wnt9b and Wnt6 in the context of Pb exposure (n = 3, independent two-sample t test, two-tailed). h Enrichment changes of H3K27me3 and H3K4me3 on Wnt9b and Wnt6 in response to Pb exposure (n = 3, Mann–Whitney U test for H3K27me3, Wnt9b ***P = 0.0003; independent two-sample t test, two-tailed for H3K4me3). The data are represented as mean ± SEM; ***P < 0.001, **P < 0.01, *P < 0.05, NS > 0.05. Symbols show individual samples. The different types of symbols of figure 5 represent the different groups. In b, c, and e, the solid circle and solid square represent control and Pb, respectively. In d, the solid circle, solid square, solid triangle and inverted solid triangle represent control, Pb, Pb+Vec, and Pb+EZH2-OE, respectively