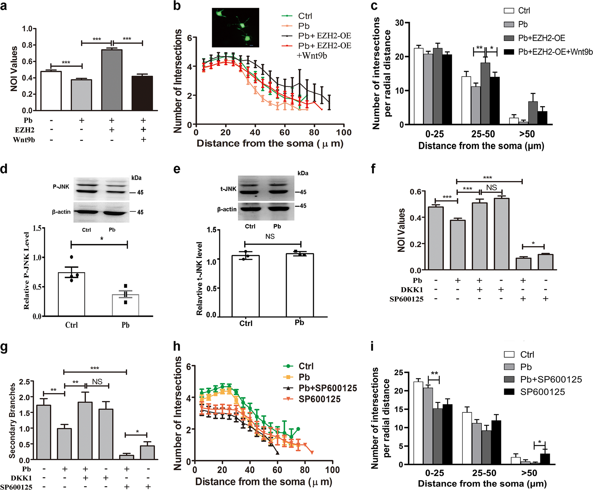
Fig. 6: Wnt signaling divergently influences Pb-induced impairment.

a–c NOI (neurite outgrowth index) values (a) and Sholl analysis (b, c) of differentiated PC 12 cells in response to Wnt9b recombinant proteins (200 ng/mL). Wnt9b was added to cell culture at 36 h prior to morphological analysis. EZH2 refers to the transfection of EZH2-overexpressing plasmid. The insert is the representative graph of transfected PC 12 cells (scale bar: 10 μm, ~50 graphs per experimental condition; c independent two-sample t test, two-tailed for column 6 vs. column 7 **P = 0.0011; Mann–Whitney U test for column 7 vs. column 8 *P = 0.0376). d, e Immunoblots and quantification of phosphorylated JNK (P-JNK) (n = 4, independent two-sample t test, two-tailed; Ctrl vs. Pb *P = 0.0124) and total JNK (n = 4, independent two-sample t test, two-tailed; Ctrl vs. Pb P > 0.05) in cultured neurons exposed by Pb. f–i NOI values (f, independent two-sample t test, two-tailed for column 1 vs. column 2, column 3 vs. column 4, column 5 vs. column 6 *P = 0.0375; Mann–Whitney U test for other comparisons), secondary branches (g, Mann–Whitney U test for column 1 vs. column 2 **P = 0.0034, column 2 vs. column 3 **P = 0.0074, column 2 vs. column 5, column 5 vs. column 6 *P = 0.0460; independent two-sample t test, two-tailed for other comparisons) and Sholl analysis (h, i) of differentiated PC 12 cells in response to DKK-1 (400 ng/mL) or SP600125 (10 μM). The inhibitor was added to cell culture at 36 h prior to morphological analysis (~50 graphs per experimental condition; i, Mann–Whitney U-test for column 2 vs. column 3 **P = 0.0020, column11 vs. column12 *P = 0.0265). The data are represented as mean ± SEM; ***P < 0.001, **P < 0.01, *P < 0.05, NS > 0.05