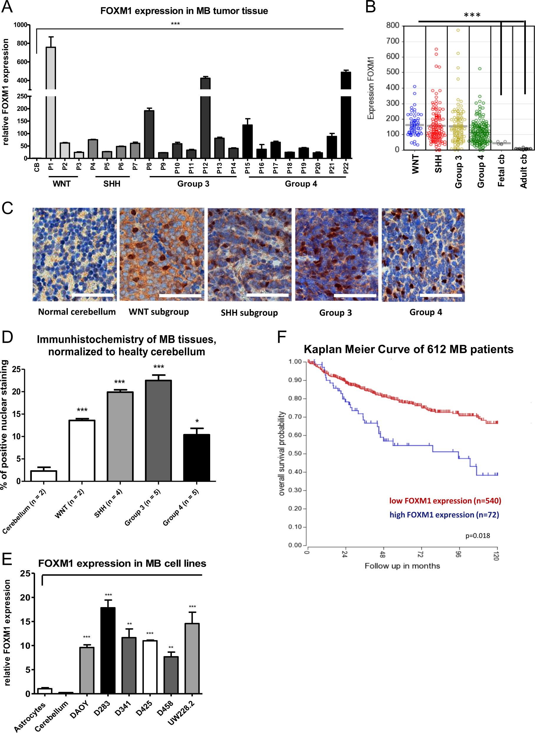
Fig. 2: mRNA expression levels of FOXM1 in MB tissue samples and MB cell lines.
From: High impact of miRNA-4521 on FOXM1 expression in medulloblastoma

a Total RNA was isolated from MB patient tissue samples (n = 22). A qPCR was performed for FOXM1 and GAPDH. A cerebellum medley (pool of 3) was used as a control. b Expression of FOXM1 gene in a set of 423 MB tissue samples including following molecular subgroups WNT (n = 53), SHH (n = 112), group 3 (n = 94) and group 4 (n = 164). As negative controls fetal cerebellum (n = 5) and adult cerebellum (n = 13) were used. c Representative images of immunohistochemical (IHC) staining of FOXM1 in MB patients (scale bar 50 µm). d Statistical analysis of IHC. Paraffin embedded MB tissues were stained with FOXM1, as controls a cerebellar biopsy from a 6 year old patient was used as negative control. In total, 1000 nuclei were counted and the percentage of positive stained nuclei was calculated. e mRNA expression levels of FOMX1 and GAPDH in different MB cell lines. Primary astrocytes were used as a control. Data were normalized to GAPDH levels. f Kaplan Meier curve of FOXM1 expression in 612 MB patients (R2: Genomics Analysis and Visualization Platform, dataset Cavalli hugene11t). All experiments were performed in triplicates. Asterisks indicate significance (Mann–Whitney test; *P < 0.05, ***P < 0.001), error bars indicate mean ± S.D