Fig. 3: Transfection of miR-4521. MB cell lines were transfected with miR-4521 or miR-control and incubated for 72 h.
From: High impact of miRNA-4521 on FOXM1 expression in medulloblastoma

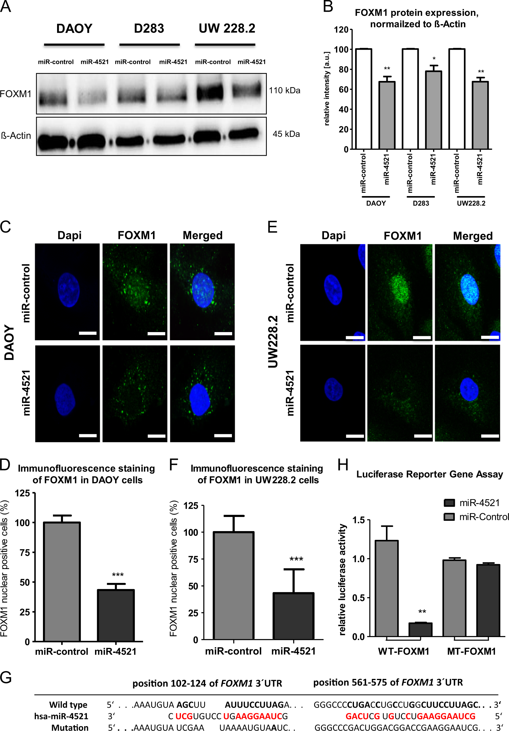
a MB cells were lysed and western blot analysis was performed to determine the protein expression of FOXM1. ß-actin was used as loading control. All results were normalized to ß-actin and experiments were performed in triplicates. b Densitometry analysis of the WB. c miR-control or miR-4521 transfected DAOY cells were fixed 72 h after transfection and immunostained for FOXM1 (green), DNA was stained with DAPI (scale bar 20 µm). d Cells showing a complete translocation from nucleus to cytoplasm were quantified by counting at least 100 cells. e miR-control or miR-4521 transfected UW228.2 cells were fixed 72 h after transfection and immunostained for FOXM1 (green), DNA was stained with DAPI (scale bar 20 µm). f Cells showing a complete translocation from nucleus to cytoplasm were quantified by counting at least 100 cells. g Putative binding sites of miR-4521 in 3′UTR of FOXM1 mRNA. h Secrete-Pair Dual Luminescence Assay, WT-FOXM1 or MT-FOXM1 3′UTR was transfected into HEK cells and combined with miR-control or miR-4521-precursor. Asterisks indicate significance (students t-test; *P < 0.05, **P < 0.01, ***P < 0.001), error bars indicate mean ± S.D