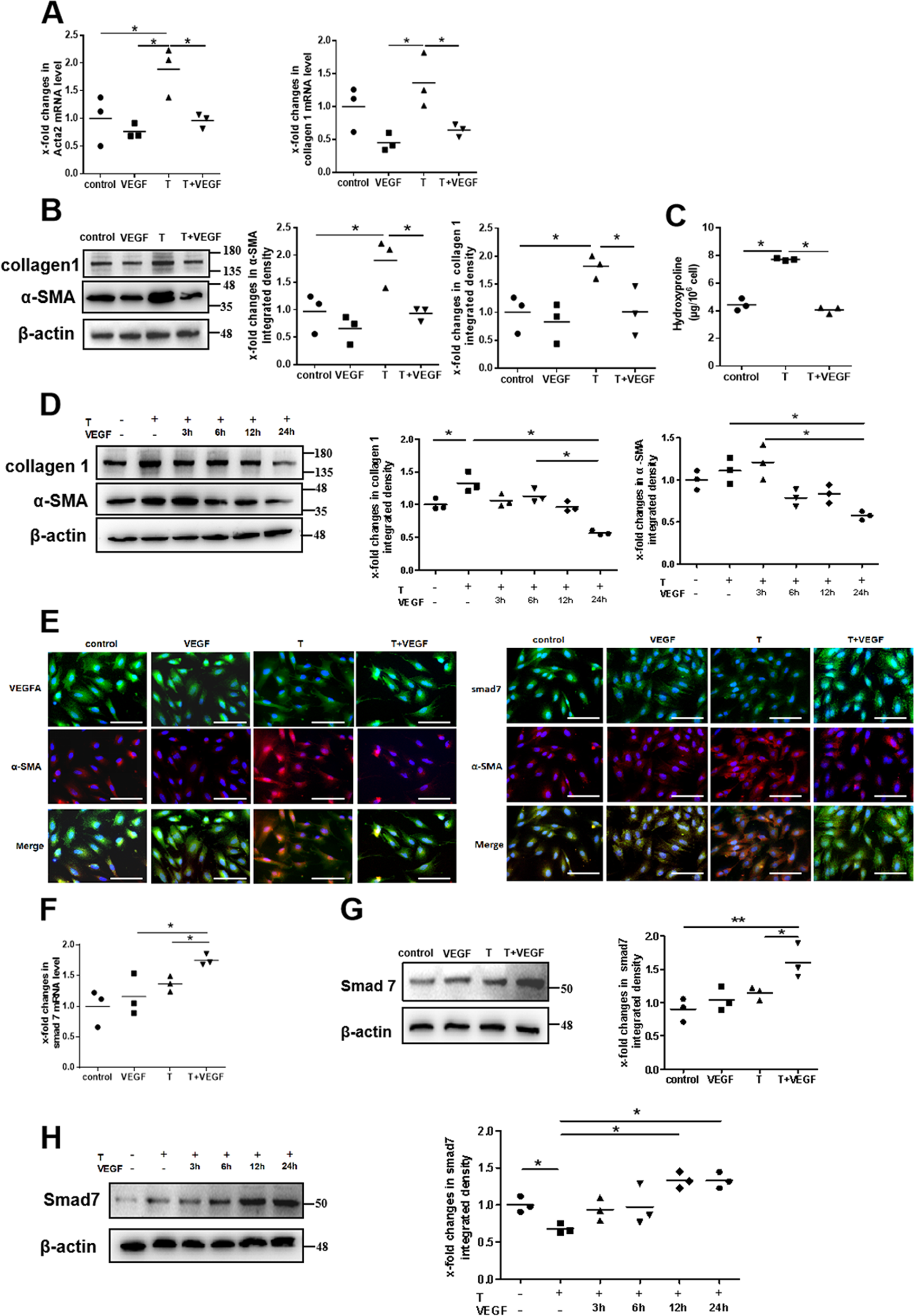
Fig. 4: VEGF165 reverses TGFβ1-stimulated fibrotic gene expression and increased smad7 expression in endometrial stromal cells.

Endometrial stromal cells (ESCs) were cultured in the presence of 10 ng/mL TGFβ1 for 48 h and/or cocultured with 10 ng/mL VEGF165 for another 24 h. ESCs were examined by qPCR (a) and western blot analysis (b) for expression of α-SMA and collagen 1. N = 3, *P < 0.05. One-way ANOVA and SNK-q. c Hydroxyproline content was used to confirm the differentiation of stromal cells into myofibroblasts. One-way ANOVA and SNK-q. d The protein levels of α-SMA and collagen 1 were examined by western blot analysis after ESCs were treated with 10 ng/mL TGFβ1 for 48 h and/or treated with 10 ng/mL VEGF165 for another 3, 6, 12, or 24 h. N = 3, *P < 0.05. Two-way ANOVA and SNK-q. e Representative images of VEGFA, smad7, and α-SMA immunofluorescence staining in ESCs under different treatments. VEGFA, smad7: green; α-SMA: red; nuclei: blue. N = 3, scale bar = 100 μm. f, g ESCs were examined by qPCR and western blot analysis for expression of smad7. N = 3, **P < 0.01, *P < 0.05. One-way ANOVA and SNK-q. h The protein levels of smad7 were examined by western blot analysis after ESCs were treated with 10 ng/mL TGFβ1 for 48 h and/or treated with 10 ng/mL VEGF165 for another 3, 6, 12, or 24 h. N = 3, *P < 0.05. Two-way ANOVA and SNK-q. T TGFβ1, VEGF VEGF165