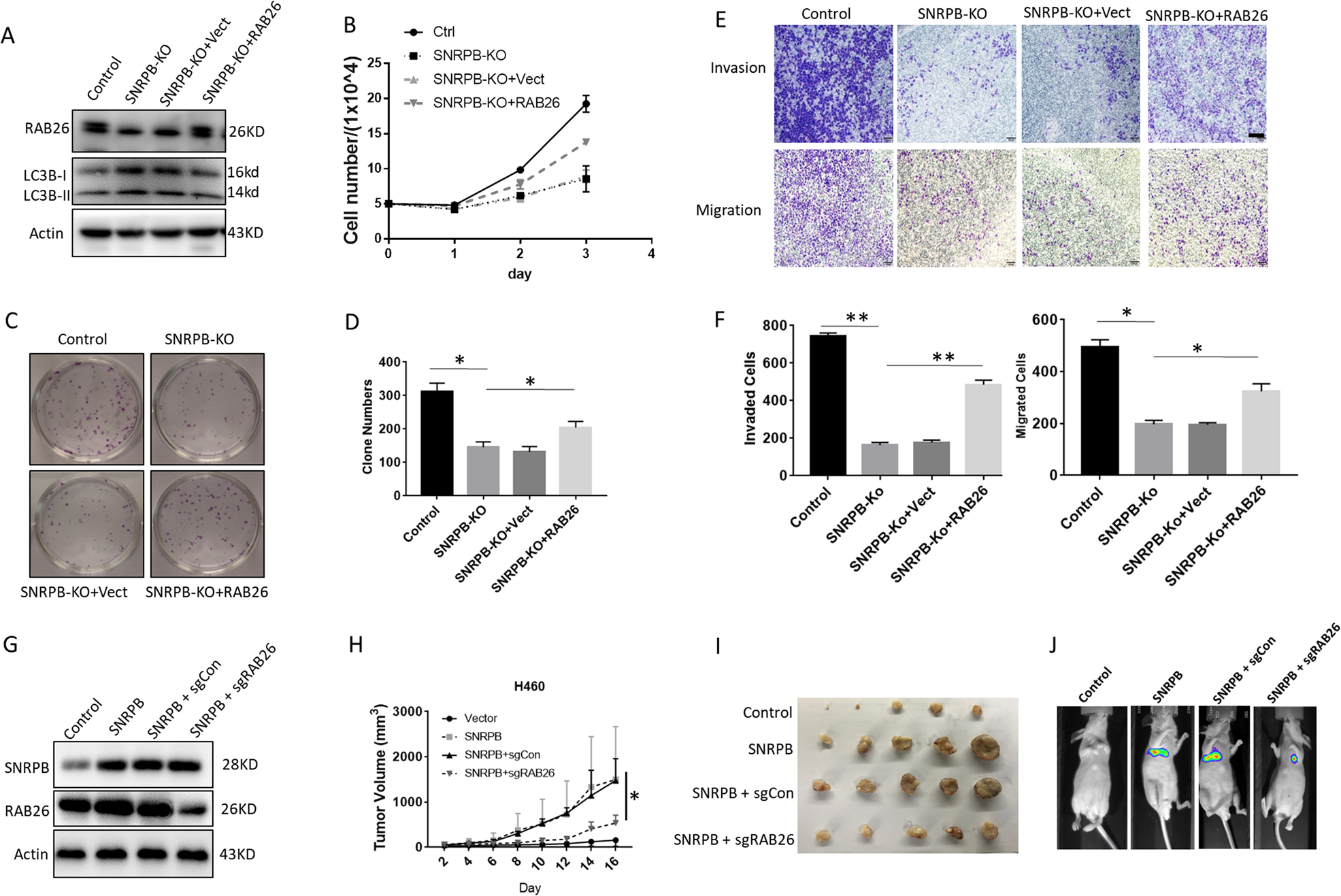
Fig. 6: RAB26 is involved in oncogenic effects of SNRPB in NSCLC cell.
From: SNRPB promotes the tumorigenic potential of NSCLC in part by regulating RAB26

a Western blot analysis of RAB26 and LC3B levels in SNRPB-KO H1299 cells stably transfected with empty vector or SNRPB cDNA. b Cell proliferation analysis of H1299 control, SNRPB-KO, and vector or SNRPB cDNA-reconstituted SNRPB-KO cells. c Clonogenic survival analysis of H1299 control, SNRPB-KO, and vector or SNRPB cDNA-reconstituted SNRPB-KO cells. d Quantization of the number of colonies for the indicated cell lines in c. e Representative images of migration and invasion assays using H1299 control, H1299 control, SNRPB-KO, and vector or SNRPB cDNA-reconstituted SNRPB-KO cells. f Quantization of the number of migrated and invaded for the indicated cell lines in e. g Western blot analysis of SNRPB and RAB26 expression in H460 cells stably transfected indicated vectors. h Time course of tumor growth. i Tumor images of H460 cells stably transfected with indicated vectors as in i. j The lung metastasis was analyzed by in vivo bioluminescence imaging