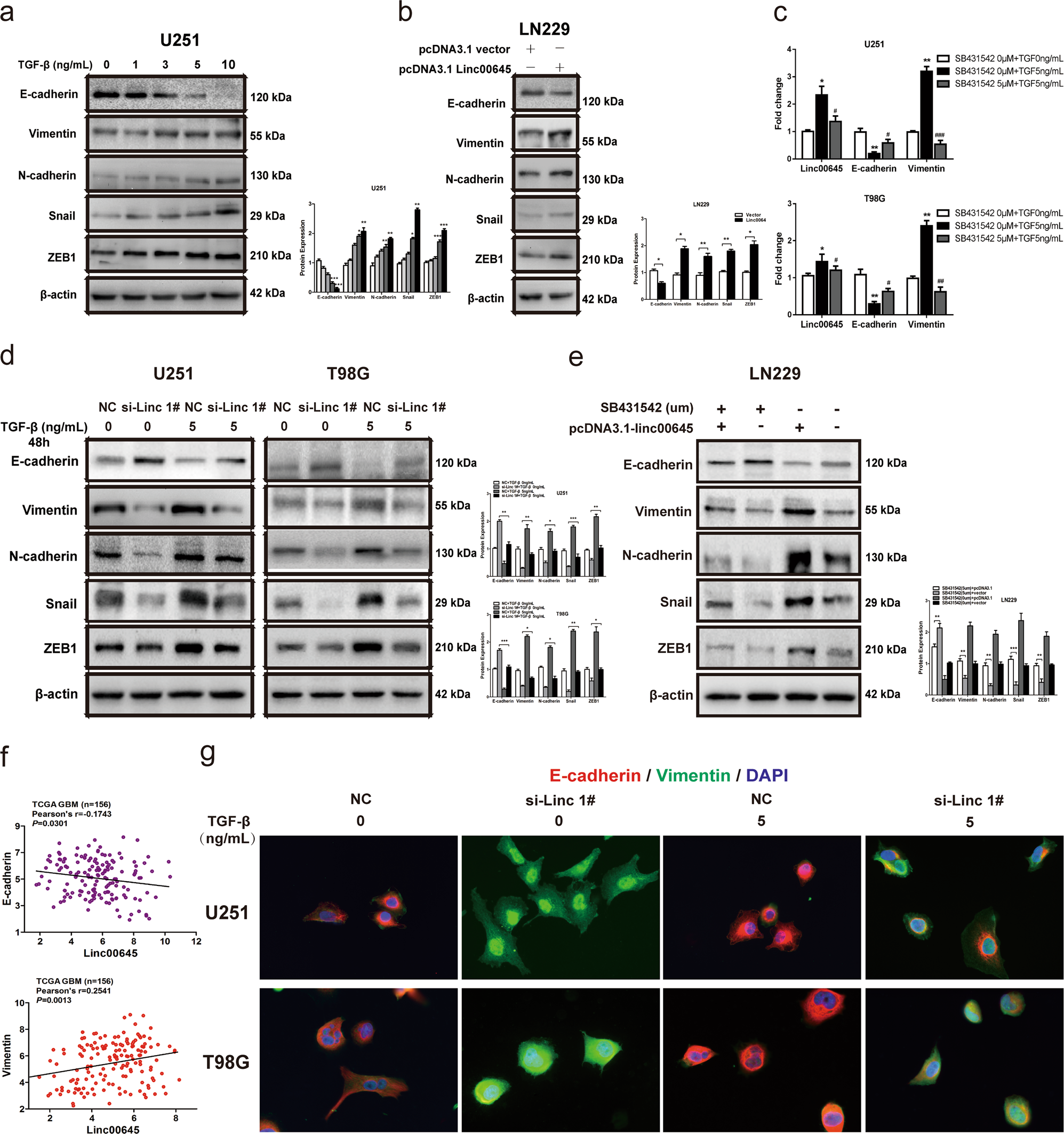
Fig. 3: Linc00645 was required for epithelial mesenchymal transition in glioma cells.

a Expression of E-cadherin, Vimentin, N-cadherin, Snail, and ZEB1 in TGF-β treated U251 cells was detected by western blot. b Expression of EMT markers in pcDNA3.1-linc00645 transfected LN229 cells. c qRT-PCR assay showed the level of linc00645 and EMT markers in TGF-β and SB431542 treated U251 and T98G cells. d Western blot analysis showed the expression of EMT markers in si-NC or si-Linc 1# transfected followed by TGF-β treated U251 and T98G cells. e Glioma cells were transfected with pcDNA3.1-linc00645/vector and subsequently treated with TGF-β inhibitor. Western blot assay showed the expression of EMT markers in LN229 cells. f The correlation analysis was performed between linc00645 expression with the expression of Vimentin in GBM samples from TCGA dataset (P < 0.05). g Immunofluorescence staining assay showed a downregulated expression of Vimentin in si-NC or si-Linc 1# transfected followed by TGF-β treated U251 and T98Gcells (magnification ×400). Scale bars = 100 μm. The protein level was displayed with bar graph. Data are shown as the mean ± SD of three independent experiments. (*P < 0.05, **P < 0.01 and #P < 0.05, ##P < 0.01)