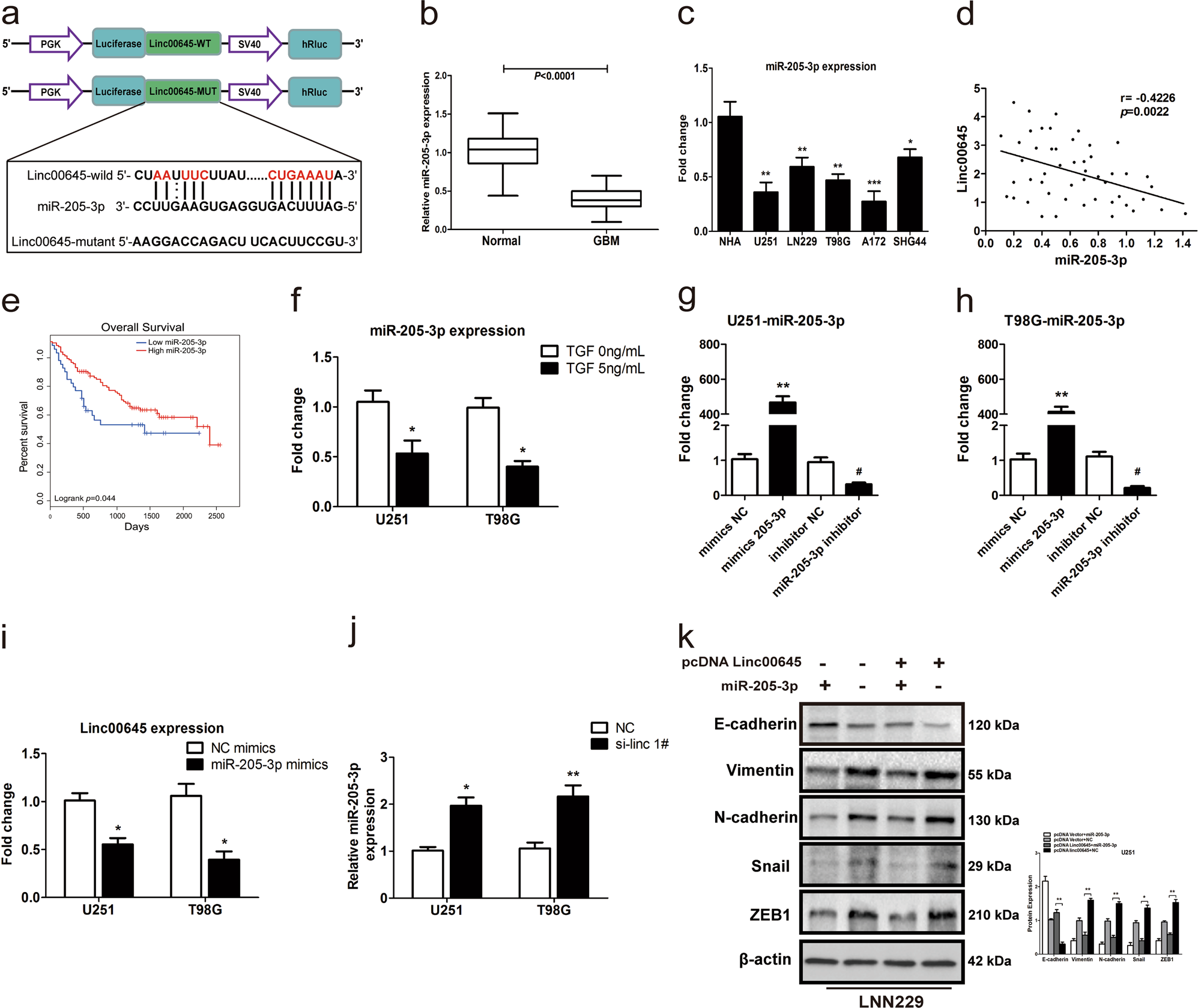
Fig. 4: Correlation between linc00645 and miR-205-3p.

a The predicted miR-205-3p binding sites on linc00645 and schematic of wild and mutant psiCHECK2-linc00645 constructs. b, c qRT-PCR analysis showed miR-205-3p was downregulated in glioblastoma tissues (n = 50) and glioma cell lines. d Pearson’s correlation analysis indicated the negative relationship between linc00645 expression and miR-205-3p level in 50 glioma patients. e Kaplan–Meier analyses showed low miR-205-3p level was correlated with poor overall survival of glioma patients (The log-rank test was used to calculate P values). f Expression of miR-205-3p was increased in TGF-β treated U251 and T98G cells. g, h The efficiency of miR-205-3p expression after glioma cells transfected with miR-205-3p NC, mimics, inhibitor NC and inhibitor. i After transfecting with miR205-3p mimics, the level of linc00645 was decreased in U251 and T98G cells as detected by qRT-PCR. j miR-205-3p was upregulated by linc00645 knockdown in U251 and T98G cells. k Western blot analysis showed the expression of E-cadherin, Vimentin, N-cadherin, Snail, and ZEB1 in miR-205-3p and pcDNA-linc00645 transfected U251 cells. The protein level was displayed with bar graph. Data are shown as the mean ± SD of three independent experiments. (*P < 0.05 and **P < 0.01, #P < 0.05)