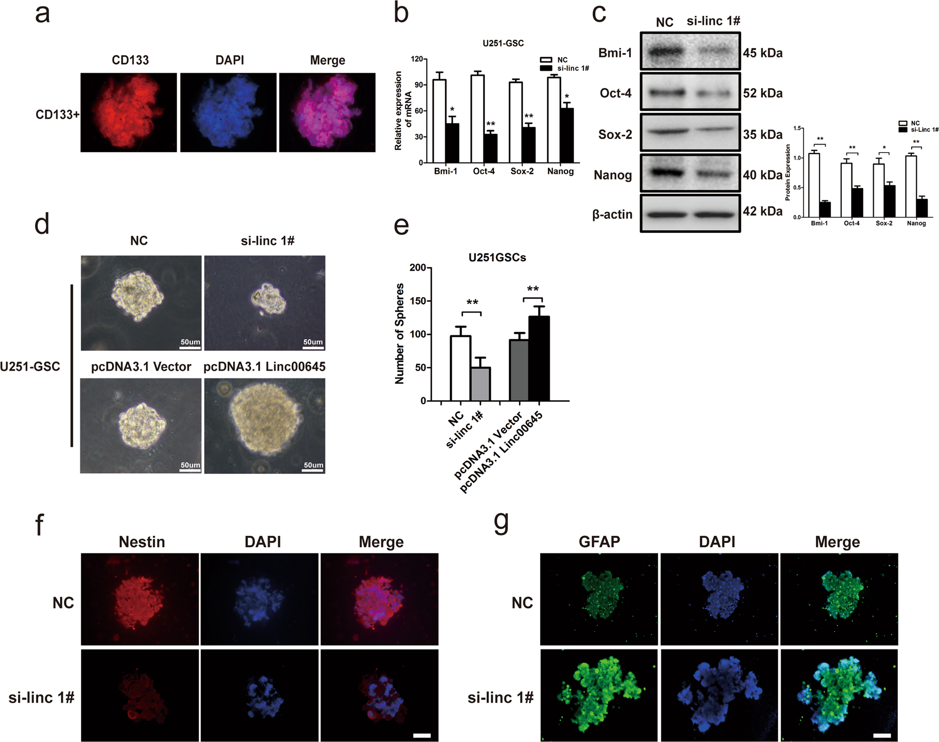
Fig. 7: Downregulation of linc00645 regulated the ability of self-renewal and stemness and prompted differentiation in glioma stem cells.

a U251 glioma stemness cells were expanded and validated by the immunofluorescence of CD133+. b, c Downregulation of linc00645 reduced Bmi-1, Oct-4, Sox-2, and Nanog expression, as detected by qRT-PCR and Western blot assays. The protein level was displayed with bar graph. d, e Linc00645 knockdown significantly decreased the volume and number of neurospheres formation. f, g linc00645 silence partly decreased Nestin expression and increased the GFAP expression in U251-GSC cells, as detected by immunofluorescence (magnification ×400, scale bars = 50 mm). Data are shown as the mean ± SD of three independent experiments. (*P < 0.05, **P < 0.01)