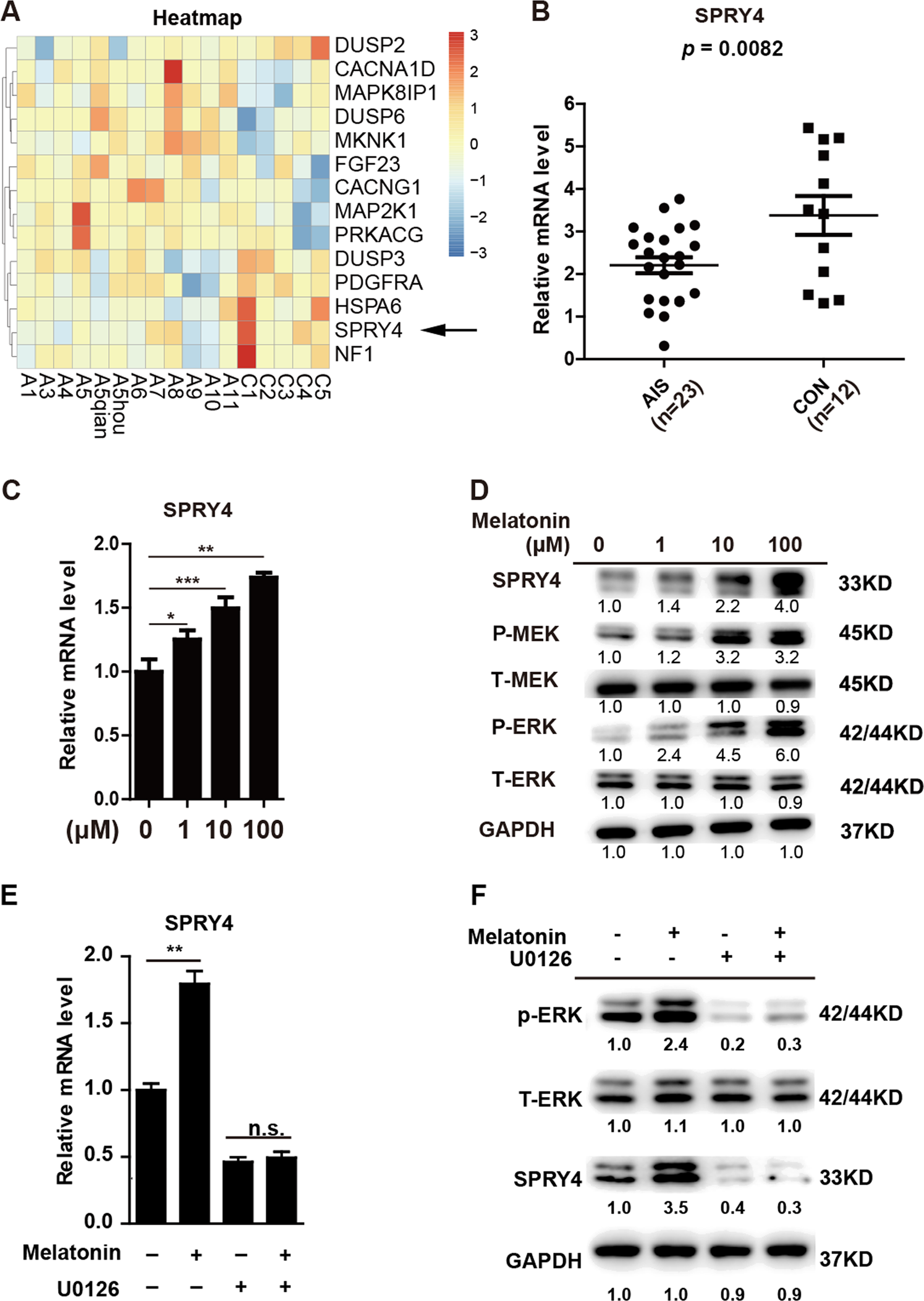
Fig. 1: SPRY4 exhibits reduced expression in AIS BM-MSCs and is regulated by melatonin.

a Hierarchical clustering of genes in MAPK signalling pathway that were differentially expressed in BM-MSCs between AIS patients (n = 10) and healthy individuals (n = 5). Black arrowhead denotes SPRY4. b Expression of SPRY4 in BM-MSCs from AIS patients (n = 23) and healthy individuals (n = 12) was analysed by qRT-PCR. Primer sequences are listed in Supplementary Table 1. c MSCs were treated with various concentrations (0, 1, 10, 100 μM) of melatonin for 48 h. Then, expression of SPRY4 was determined by qRT-PCR. Data were from three independent experiments using BM-MSCs derived from three healthy donors. d Representative western blot of SPRY4, total-MEK1/2 (T-MEK), phospho-MEK1/2 (P-MEK), total-ERK1/2 (T-ERK) and phospho-ERK1/2 (P-ERK) was detected. GAPDH was used as a loading control in both qRT-PCR and western blot analysis. Data are shown as the means ± SD. e BM-MSCs were treated with melatonin (100 μM) and U0126 (10 μM) for 48 h. Expression of SPRY4 was detected by qRT-PCR. f P-ERK, T-ERK, SPRY4 and GAPDH were analysed by western blot. Data were from three independent experiments using BM-MSCs derived from three healthy donors