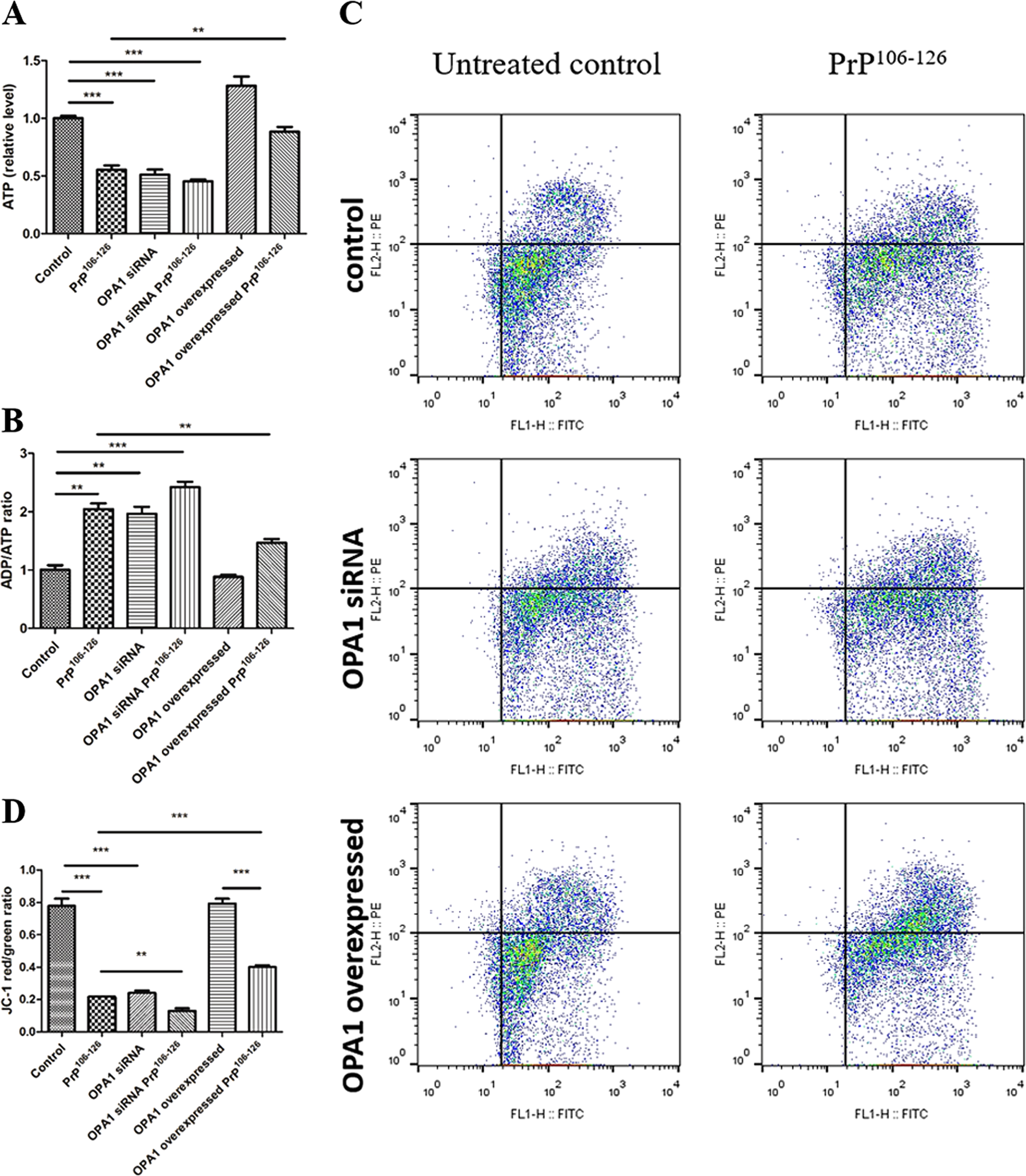
Fig. 4: Overexpression of OPA1 ameliorates PrP106–126-induced mitochondrial dysfunction.

Control, OPA1-silenced, and OPA1-overexpressed primary neurons were incubated with PrP106-126 (150 μM) for 12 h. Intracellular ATP levels (a), ADP/ATP ratio (b), and mitochondrial membrane potential (c, d) were determined. Mitochondrial membrane potential is expressed as JC-1 monomer (green fluorescence)/JC-1 aggregates (red fluorescence) ratio. All in vitro experiments were repeated at least three times. Data are means ± SEM. (**P < 0.01, ***P < 0.001)