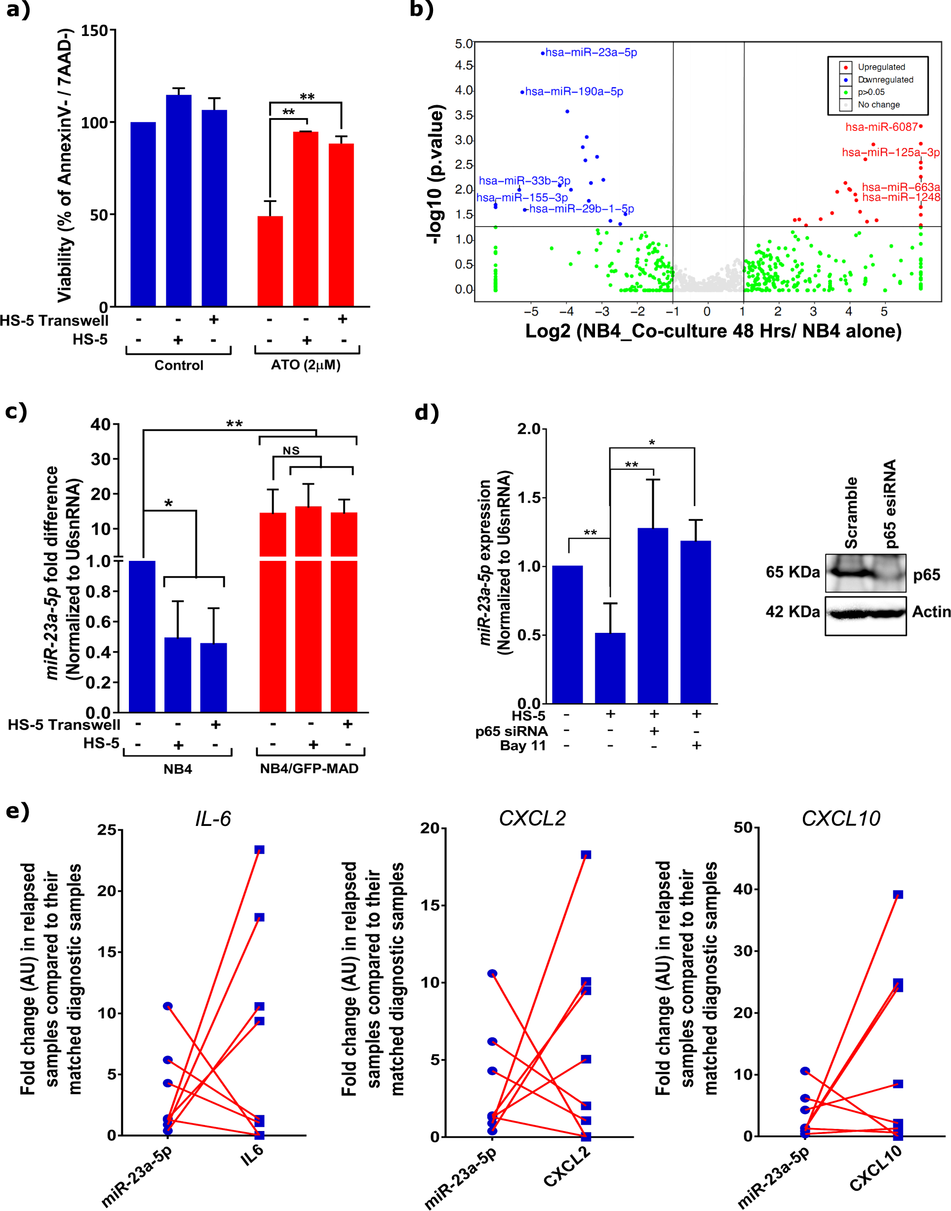
Fig. 1: Bone-marrow stromal cells protects leukemic cells from chemotherapy induced apoptosis via NF-kB pathway mediated suppression of miR-23a-5p expression.
From: Stromal cells downregulate miR-23a-5p to activate protective autophagy in acute myeloid leukemia

a Stromal cells induces a protective effect against arsenic trioxide in malignant promyelocytes (NB4) in both contact dependent and independent systems (n = 5) Viability was assessed using Annexin V /AAD kit, post 48 h treatment with ATO, the viability of untreated cells were normalized to 100% and the treated cells viability were compared to normalized untreated cells. b Volcano Plot represents fold change in miRNA content in NB4 cells upon co-culture with stromal cells. Arrow represents the miRNA of interest which as changed to significant levels (p < 0.05). We plotted volcano plot using R ggplot2 package. c miR-23a-5p in leukemic cells (NB4) is downregulated upon co-culture (direct and transwell) with stromal cells and NB4/GFP-MAD cells showing high expression of miR-23a-5p compared to NB4 cells. Downregulation of miR-23a-5p was not observed in NB4/GFP-MAD cells even after co-culture with stromal cells NB4/GFP-MAD cells showing high expression of miR-23a-5p compared to NB4 cells (n = 3). d miR-23a-5p in leukemic cells is downregulated on co-culture with stromal cells and this effect is reversed on inhibiting the NF-kB pathway as demonstrated here by either knock down of p65 or by use of small molecule inhibitors of the NF-kB pathway (bay-11; 10 µM) (n = 3). e NF-kB target genes (IL-6, CXCL2, CXCL10) levels in the relapsed (compared to their matched diagnostic samples) inversely correlated with miR-23a-5p levels for the same samples at relapse. Statistical significance was calculated using Student’s t-test (two tailed t-test) and the values are denoted as mean ± SD. The P-values are denoted as *P = 0.02, **P = 0.005, ****P < 0.0001, NS Not significant