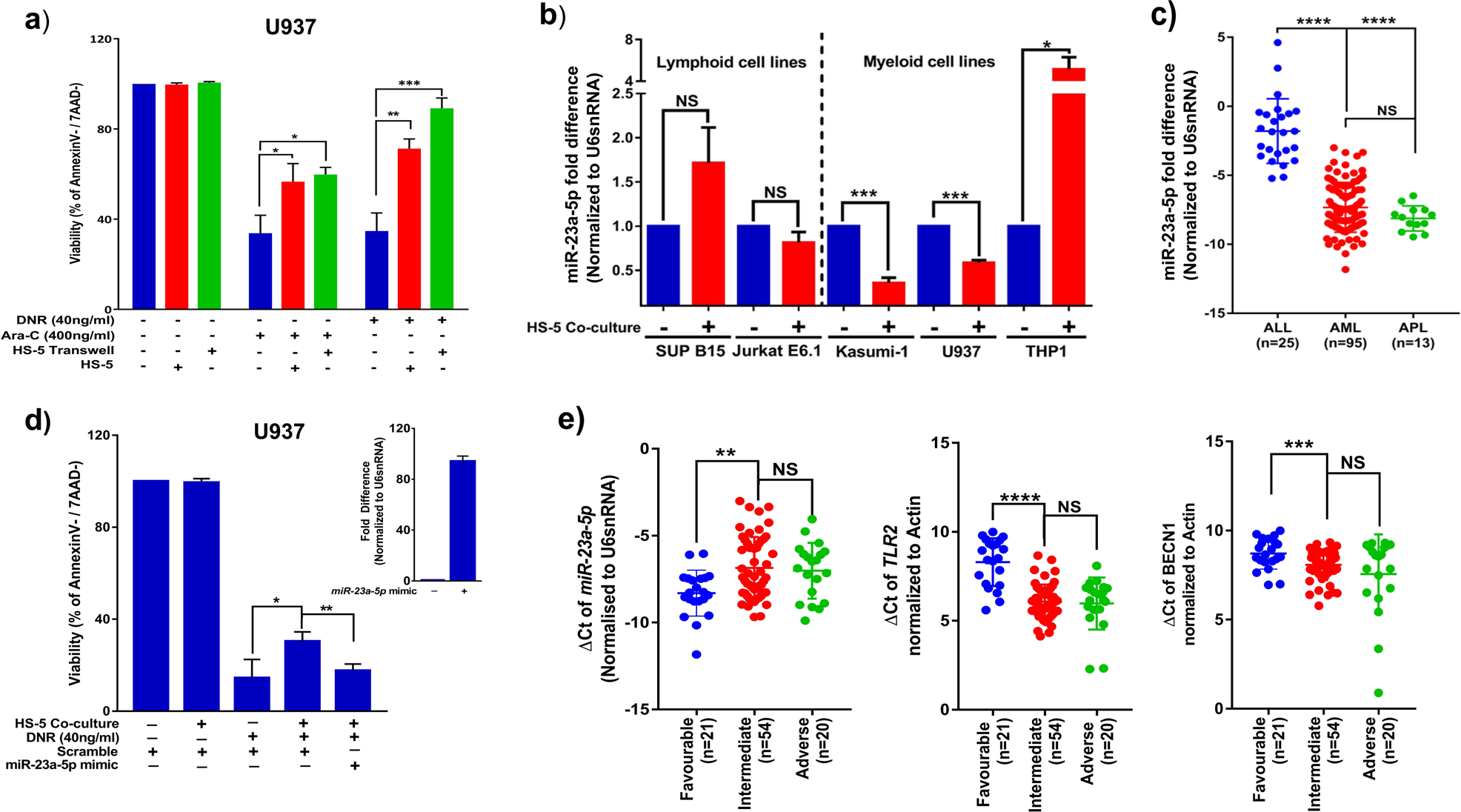
Fig. 5: miR-23a-5p also targets TLR2 and autophagy flux in other subtypes of acute myeloid leukemia:
From: Stromal cells downregulate miR-23a-5p to activate protective autophagy in acute myeloid leukemia

a Stromal cells induces a protective effect against arsenic trioxide in AML cell-line (U937) in both contact dependent and independent systems (n = 3). Viability was assessed using Annexin V /AAD kit, post 48 h treatment with daunorubicin (DNR-40ng/ml) and cytarabine (Ara-C-400 ng/ml). The viability of untreated cells were normalized to 100% and the treated cells viability were compared to normalized untreated cells. b Expression of miR-23a-5p (2-ΔΔCt-fold difference) in various lymphoid and myeloid leukemic cells co-cultured with stromal cells (HS-5) (n = 3). c Expression (ΔCt) of miR-23a-5p in primary ALL (n = 25), AML (n = 27) and APL (n = 15) samples (ΔCt is inversely correlated to the expression). d Re-introduction of miR-23a-5p mimic into U937 cells restores sensitivity against DNR in the presence of stroma (n = 3), viability was measured using Annexin V/7AAD kit. Insert showing the efficacy of electroporation in U937 cells (n = 3). e Higher expression of miR-23a-5p and lower expression of TLR2 and BECN1 correlates with favorable risk prognosis (n = 21) in AML (including AML-M3; n = 13). Lower expression of miR-23a-5p and higher expression of TLR2 and BECN1 also correlated with intermediate (n = 54) and adverse risk (n = 20) AML patients. (ΔCt values are inversely proportional to the expression levels of genes). Statistical significance was calculated using Student’s t-test (two tailed t-test) and the values are denoted as mean ± SD. The P-values are denoted as ***P = 0.0001, **P = 0.005, *P = 0.02, NS not significant