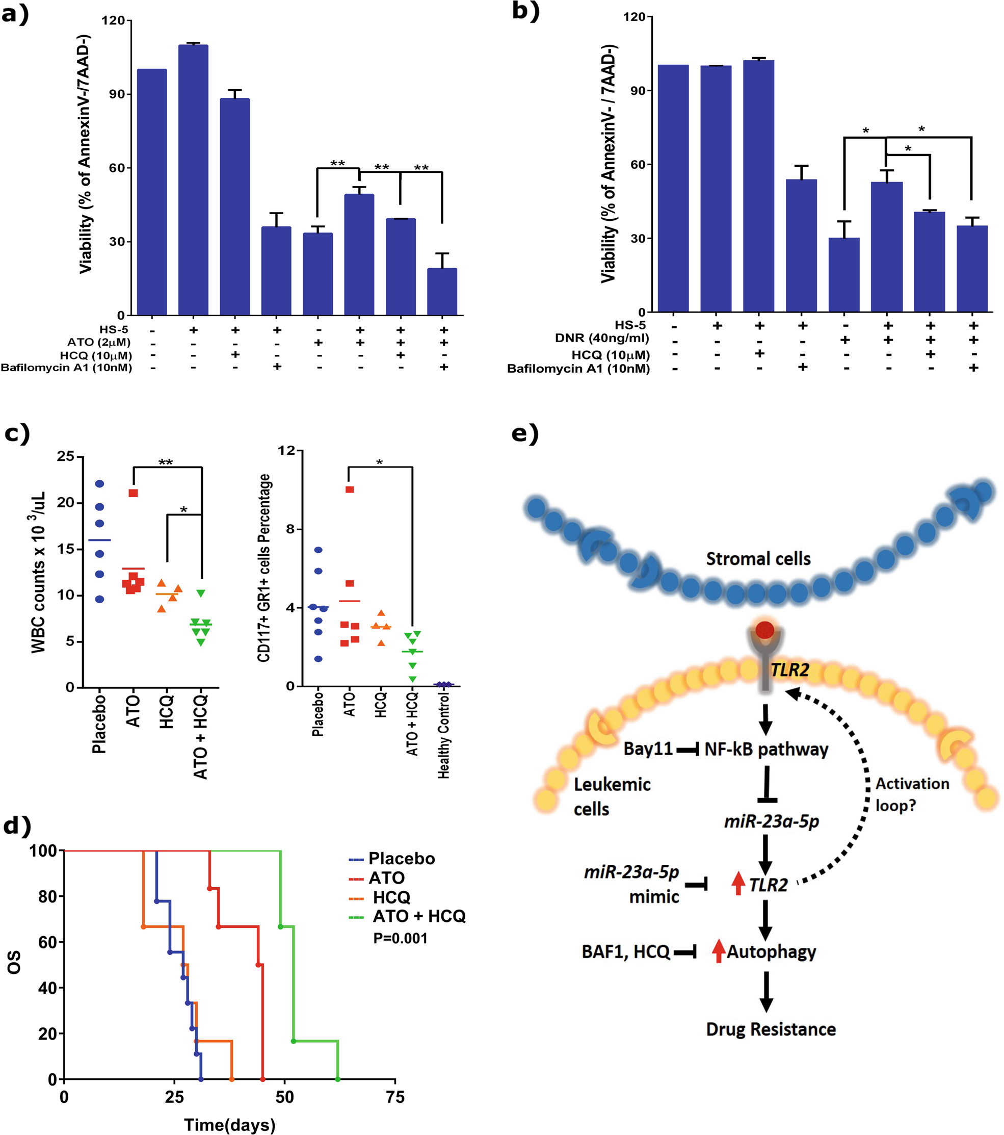
Fig. 6: Inhibition of autophagy restores sensitivity to chemotherapeutics drugs in acute myeloid leukemia
From: Stromal cells downregulate miR-23a-5p to activate protective autophagy in acute myeloid leukemia

a, b Inhibition of autophagy using autophagy inhibitors (bafilomycin A1–10 nM and hydroxychloroquine–10 µM) restores the sensitivity of ATO (2 µM) in NB4 cells (a) and DNR in U937 (b) in the presence of stroma (n = 3), assays were done at the end of 48 h using apoptosis assay (AnnexinV /7AAD kit). c ATO along with HCQ reduces tumor burden in APL mice on day 20 as evidenced through decreased WBC counts and decreased leukemic cells percentage in peripheral blood analyzed by flow cytometry. d ATO and HCQ prolongs the survival of APL mice as illustrated in the Kaplan–Meier plot. e Image representing the stromal cell mediated downregulation of miR-23a-5p and its effect on drug-resistance in leukemic cells. Statistical significance was calculated using Student’s t-test (two tailed t-test) and the values are denoted as mean ± SD. The P-values are denoted as **P = 0.005, *P = 0.02, NS Not significant