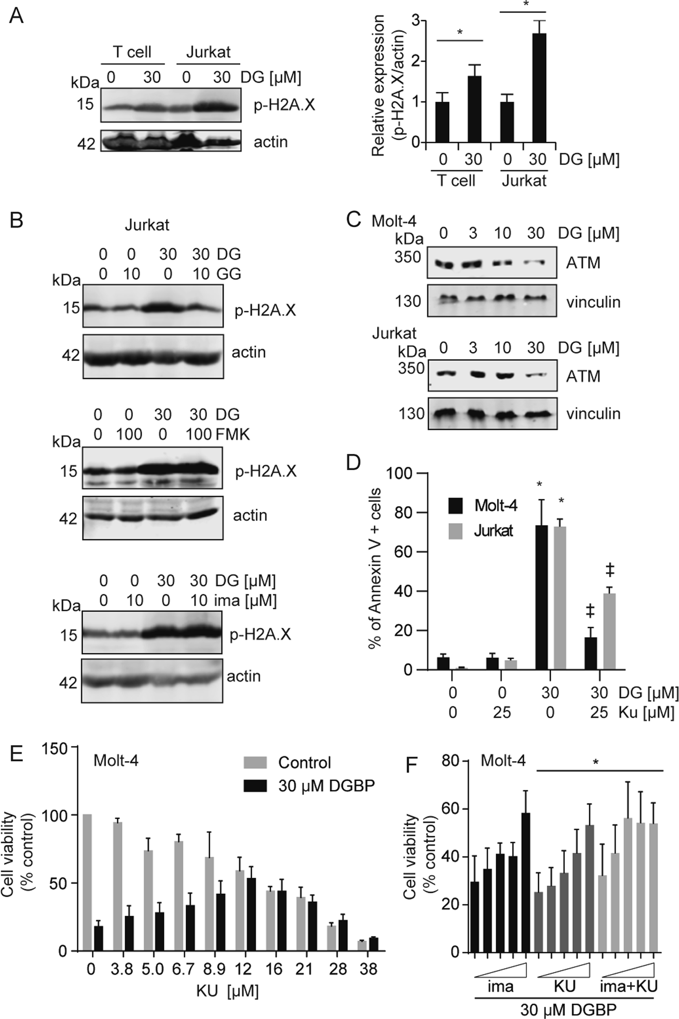
Fig. 5: DGBP-induced apoptosis is mediated by ATM.
From: Regulation of the Notch-ATM-abl axis by geranylgeranyl diphosphate synthase inhibition

a Western blot analysis of phosphorylated H2A.X in either expanded primary T cells or Jurkat cells after 72 h of treatment with DGBP, with actin shown as a loading control. b Western blotting analysis of p-H2A.X. Actin is shown as a loading control. Jurkat cells were treated for 72 h with DGBP in the presence or absence of GGPP, Z-VAD-FMK, or imatinib. Western blots are representative of three independent experiments. c Western blot analysis of ATM expression in Molt-4 or Jurkat cells treated with DGBP for 72 h, with vinculin as a loading control. d Annexin V staining showing 72 h of DGBP treatment along with co-treatment with or without the ATM inhibitor Ku55933 in Molt-4 and Jurkat cells. The bars represent means and standard deviations of three independent experiments (n = 3). e Dose response of Molt-4 cell viability after treatment with or without 30 µM DGBP and the indicated concentrations of Ku55933 for 72 h. The bars represent means and standard deviations of three independent experiments (n = 3). f Dose response of imatinib, Ku55933, or the combination of both inhibitors. The bars represent means and standard deviations of three independent experiments (n = 3). Panel (a) was analyzed by using a T test, while panels (d, e) were analyzed by using two-way ANOVA with Tukey’s post hoc analysis. *p < 0.05 versus controls. ‡p < 0.05 versus DGBP-treated condition