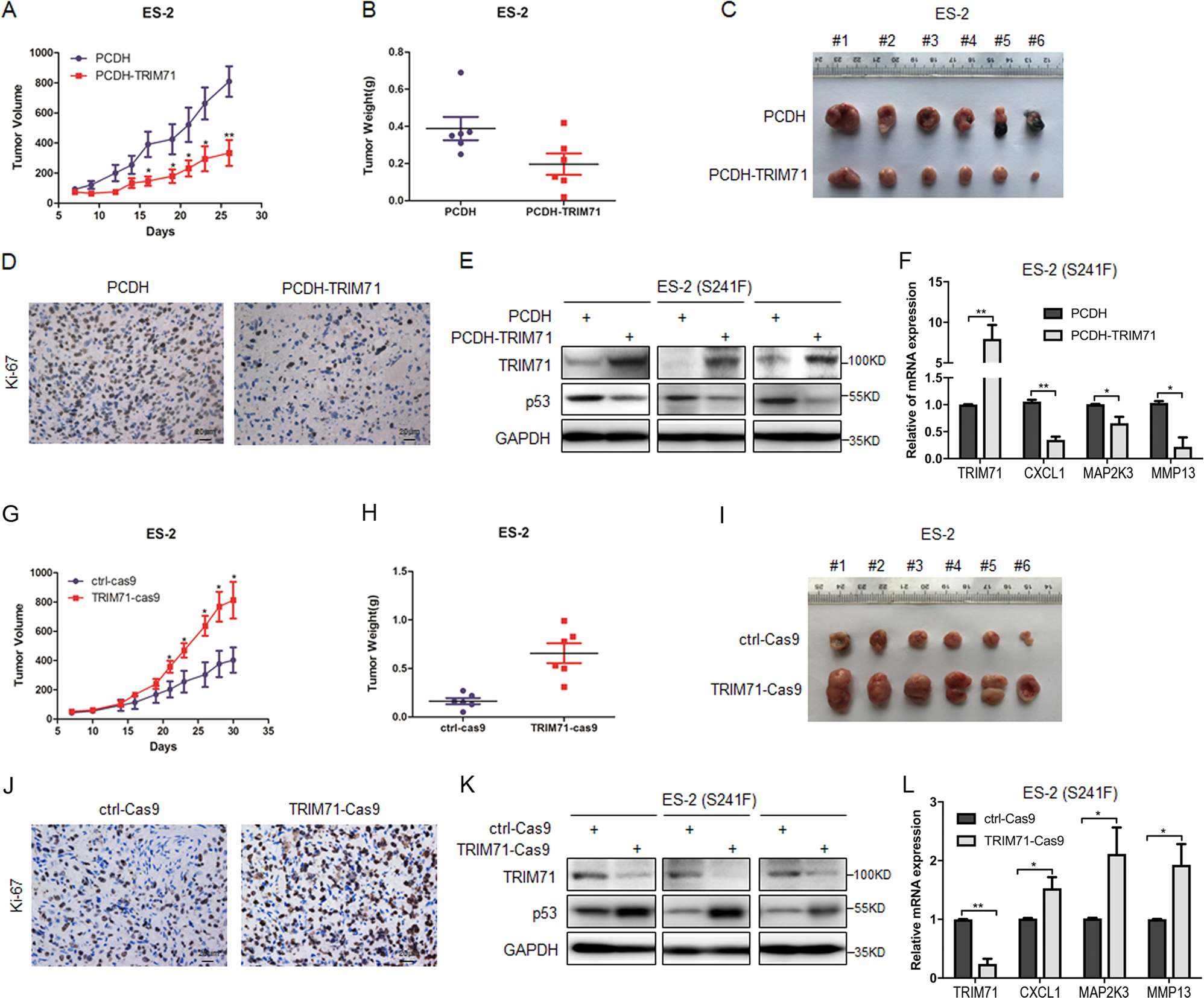
Fig. 6: TRIM71 suppresses tumor growth in vivo.
From: Ubiquitin ligase TRIM71 suppresses ovarian tumorigenesis by degrading mutant p53

a ES-2 cells stably overexpressing TRIM71 reveal less tumor volume in average, monitored during growth of the xenograft tumors. b, c The dissected tumors show that stable overexpression of TRIM71 reduces tumor weight and mass. Data are represented as mean ± SD, n = 6. d Representative images of Ki-67 staining of the xenograft tumors indicate that TRIM71 overexpression suppresses cell proliferation in vivo. e TRIM71 inhibits mtp53 protein expression in vivo by IB assays using antibodies as indicated. f The mRNA levels of TRIM71 and mtp53 target genes, CXCL1, MAP2K3, and MMP13, were detected by RT-qPCR analysis (mean ± SD) of three pairs of xenograft tumors. g CRISPR/Cas9-mediated depletion of TRIM71 in ES-2 cells elevates tumor volume in average, monitored during growth of the xenograft tumors. h, i The dissected tumors show that depletion of TRIM71 increases tumor weight and mass. Data are represented as mean ± SD, n = 6. j Representative images of Ki-67 staining of the xenograft tumors indicate that TRIM71 depletion enhances cell proliferation in vivo. k TRIM71 depletion bolsters mtp53 protein expression in vivo by IB assays using antibodies as indicated. l The mRNA levels of TRIM71 and mtp53 target genes, CXCL1, MAP2K3 and MMP13, were detected by RT-qPCR analysis (mean ± SD) of three pairs of xenograft tumors. *p < 0.05, **p < 0.01 by two tailed t test