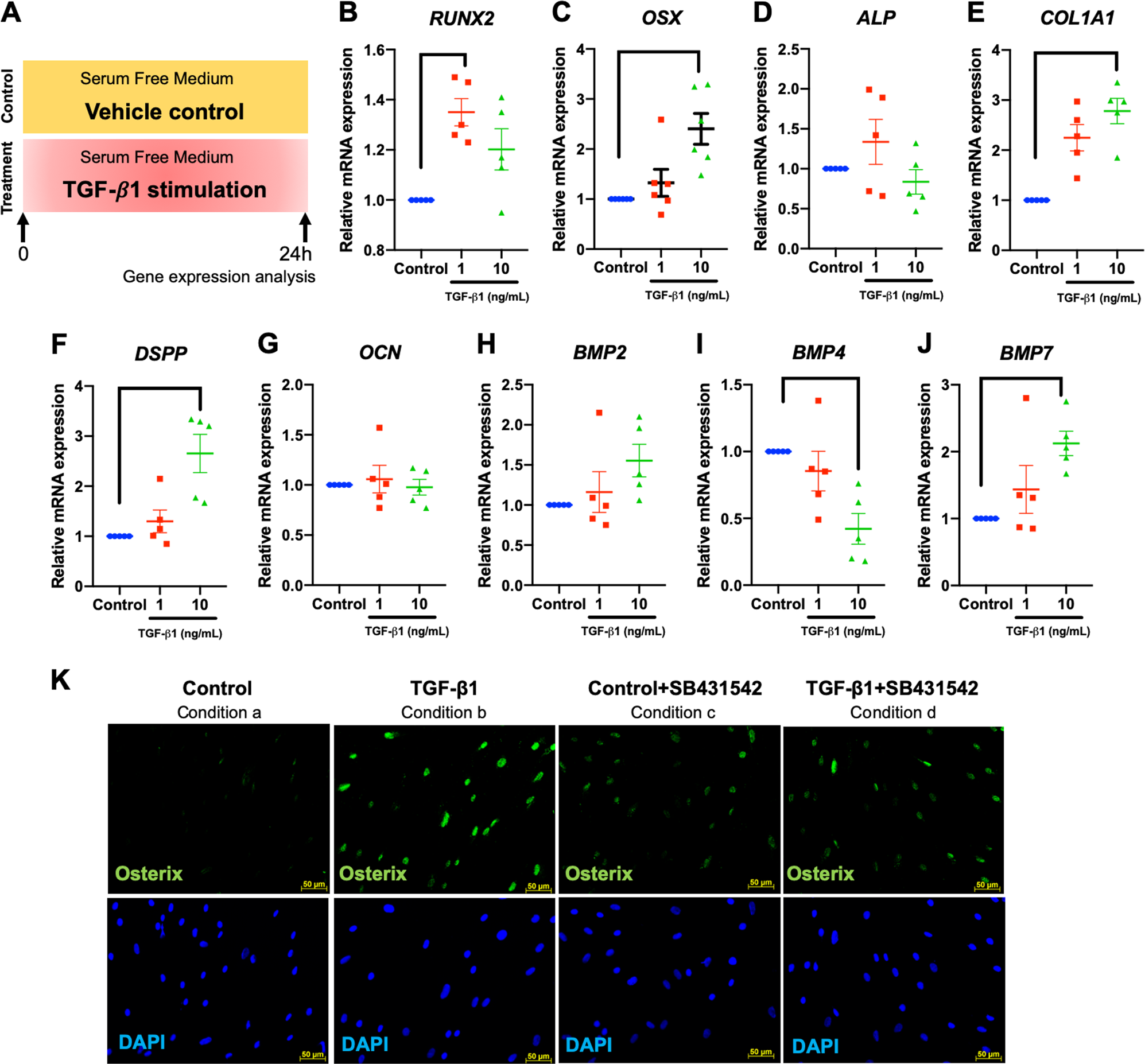
Fig. 7: Recombinant human TGF-β1 promoted osteogenic marker gene expression.

Cells were treated with 1 and 10 ng/mL of recombinant human TGF-β1 in serum-free culture medium for 24 h. In the control condition, cells were cultured in serum-free condition and the vehicle control was added in the medium. Schematic diagram of the experimental plan was illustrated (a). Osteogenic marker gene expression was determined using real-time polymerase chain reaction (b–j). OSX protein expression was evaluated using immunofluorescence staining (k). In some conditions, cells were pretreated with SB431542 30 min prior to TGF-β1 exposure. Experimental conditions were illustrated in Fig. 2i. Bars indicate a significant difference between conditions. Scale bars indicate 50 μm