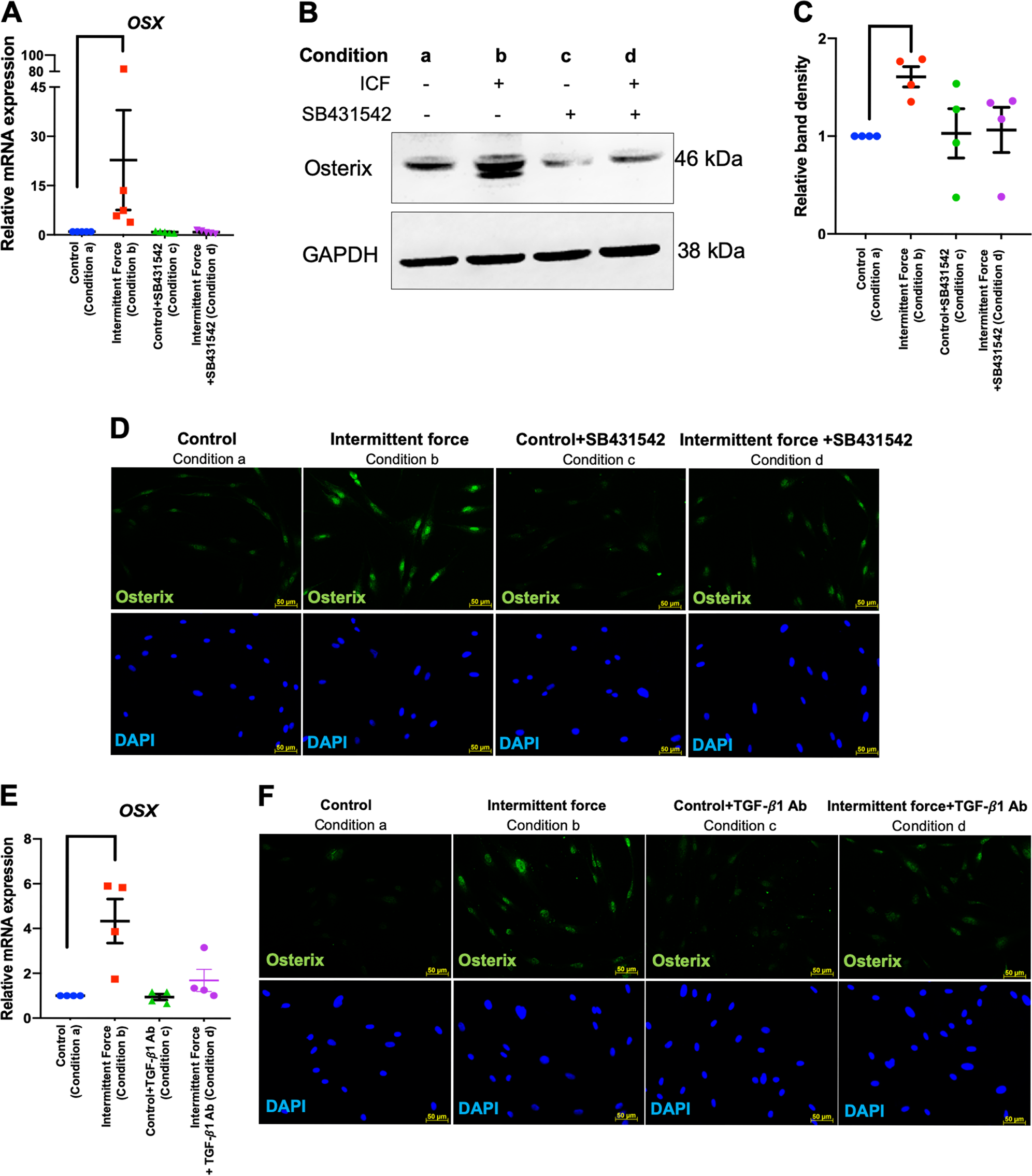
Fig. 9: TGF-β1 participated in the ICF-induced osteogenic differentiation in hPDLs.


Cells were pretreated with SB431542 or TGF-β1 neutralizing antibody for 30 min prior to ICF stimulation for 24 h in serum-free culture medium. Experimental conditions were illustrated in Fig. 2i. OSX mRNA expression was evaluated using real-time polymerase chain reaction (a, e). OSX protein expression was demonstrated using western blot (b) and immunofluorescence staining (d, f). The normalized band density was illustrated (c). Schematic diagram of the experimental plan for evaluating the influence of TGF-β1 on mineralization in hPDLs was demonstrated (g). Cells were exposed with SB431542 or monensin or cycloheximide for 30 min prior to ICF stimulation in serum-free culture medium for 24 h and subsequently maintained in osteogenic medium. Mineral deposition was examined using alizarin red s staining at day 21 after osteogenic induction (h). The relative absorbance of the solubilized alizarin red dye was demonstrated (i–k). Bars indicate a significant difference between conditions. Scale bars indicated 50 μm