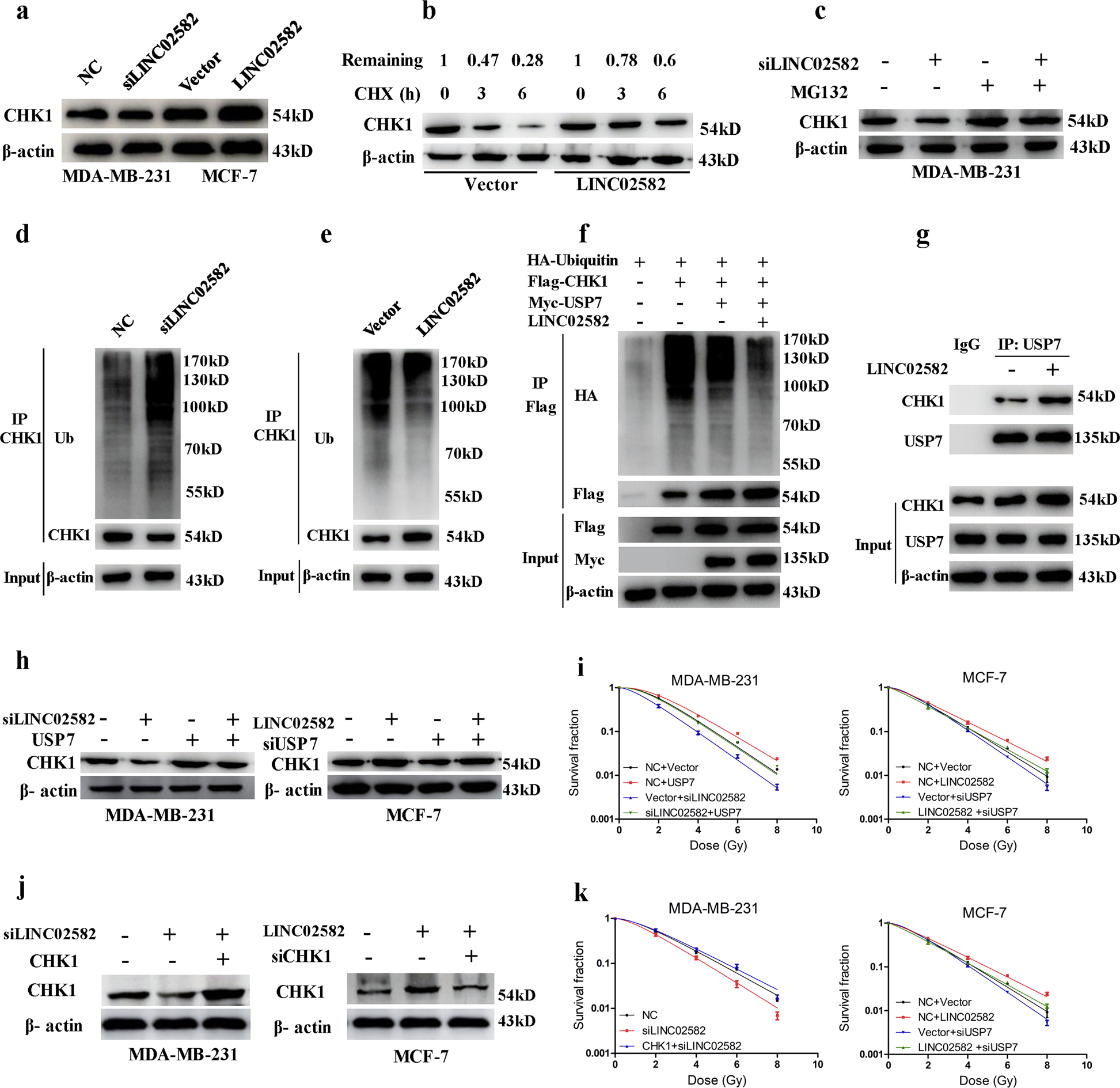
Fig. 5: LINC02582 functions through its interaction with USP7.

a The CHK1 protein level was analyzed by western blotting. MDA-MB-231 cells were transfected with LINC02582 siRNA1 and MCF-7 cells were transduced with LINC02582. b MCF-7 cells expressing LINC02582 or empty vector were treated with CHX (20 μg/ml) for the indicated times. Whole-cell extracts were prepared and analyzed by western blotting. c MDA-MB-231 cells transfected with LINC02582 siRNA1 were treated with MG132 (10 µM) for 24 h. Cell lysates were then analyzed by western blotting. d MDA-MB-231 cells were transfected with LINC02582 siRNA1 and treated with MG132. Lysates were immunoprecipitated with anti-CHK1 antibody and the immunoprecipitates and input were analyzed by western blotting with the indicated antibodies. e MCF-7 cells were transduced with LINC02582 and treated with MG132. Lysates were immunoprecipitated with anti-CHK1 antibody and the immunoprecipitates and input were analyzed by western blotting with the indicated antibodies. f The 293 T cells were co-transfected with the indicated expression plasmids and treated with MG132. Lysates were immunoprecipitated with anti-Flag antibody and the immunoprecipitates and input were analyzed by western blotting with the indicated antibodies. g MCF-7 cells were transduced with LINC02582. Lysates were immunoprecipitated with anti-USP7 antibody and the immunoprecipitates and input were analyzed by western blotting with the indicated antibodies. h Western blotting analysis of CHK1 protein expression. MDA-MB-231 cells co-transfected with the USP7 expression plasmid and LINC02582 siRNA1. MCF-7 cells co-transfected with USP7 siRNA and LINC02582. i The survival fraction of MDA-MB-231 and MCF-7 cells treated as indicated. j Western blotting analysis of CHK1 protein expression. MDA-MB-231 cells were transfected with LINC02582 siRNA1 alone or in combination with the CHK1 expression plasmid, while MCF-7 cells were transduced with LINC02582 alone or in combination with CHK1 siRNA. k Clonogenic survival assays of MDA-MB-231 and MCF-7 cells. MDA-MB-231 and MCF-7 cells were treated as indicated