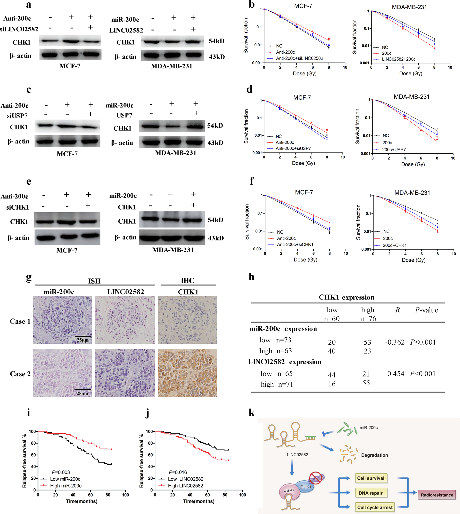
Fig. 6: MiR-200c increases radiosensitivity through downregulation of CHK1.

a Western blotting analysis of CHK1 protein levels. MCF-7 cells were co-transfected with an miR-200c inhibitor and LINC02582 siRNA1; MDA-MB-231 cells were co-transfected with an miR-200c mimic and LINC02582. b The survival fraction of MDA-MB-231 and MCF-7 cells. MDA-MB-231 and MCF-7 cells treated as in a and then exposed to irradiation. c The CHK1 protein level was detected by western blotting. MCF-7 cells were co-transfected with an miR-200c inhibitor or with USP7 siRNA; MDA-MB-231 cells were co-transfected with an miR-200c mimic or with the USP7 expression plasmid. d The survival fraction of MDA-MB-231 and MCF-7 cells. MDA-MB-231 and MCF-7 cells treated as in c and then exposed to irradiation. e Western blotting analysis of CHK1 protein expression. MCF-7 cells were co-transfected with an miR-200c inhibitor or with CHK1 siRNA; MDA-MB-231 cells were co-transfected with an miR-200c mimic and the CHK1 expression plasmid. f Clonogenic survival assays of MCF-7 and MDA-MB-231 cells. MCF-7 and MDA-MB-231 cells were treated as in e and then exposed to irradiation. g MiR-200c and LINC02582 expression were detected via in situ hybridization. CHK1 expression was detected via immunohistochemistry. h Correlations between the expression of miR-200c, LINC02582, and CHK1 in 136 clinical breast cancer specimens. The p values were obtained using the χ2 test. i Kaplan–Meier curves showing recurrence-free survival of 136 breast cancer patients who were high or low for miR-200c expression. j Kaplan–Meier curves showing recurrence-free survival of 136 breast cancer patients who were high or low for LINC02582 expression. k Working model of the regulation of radiosensitivity by miR-200c