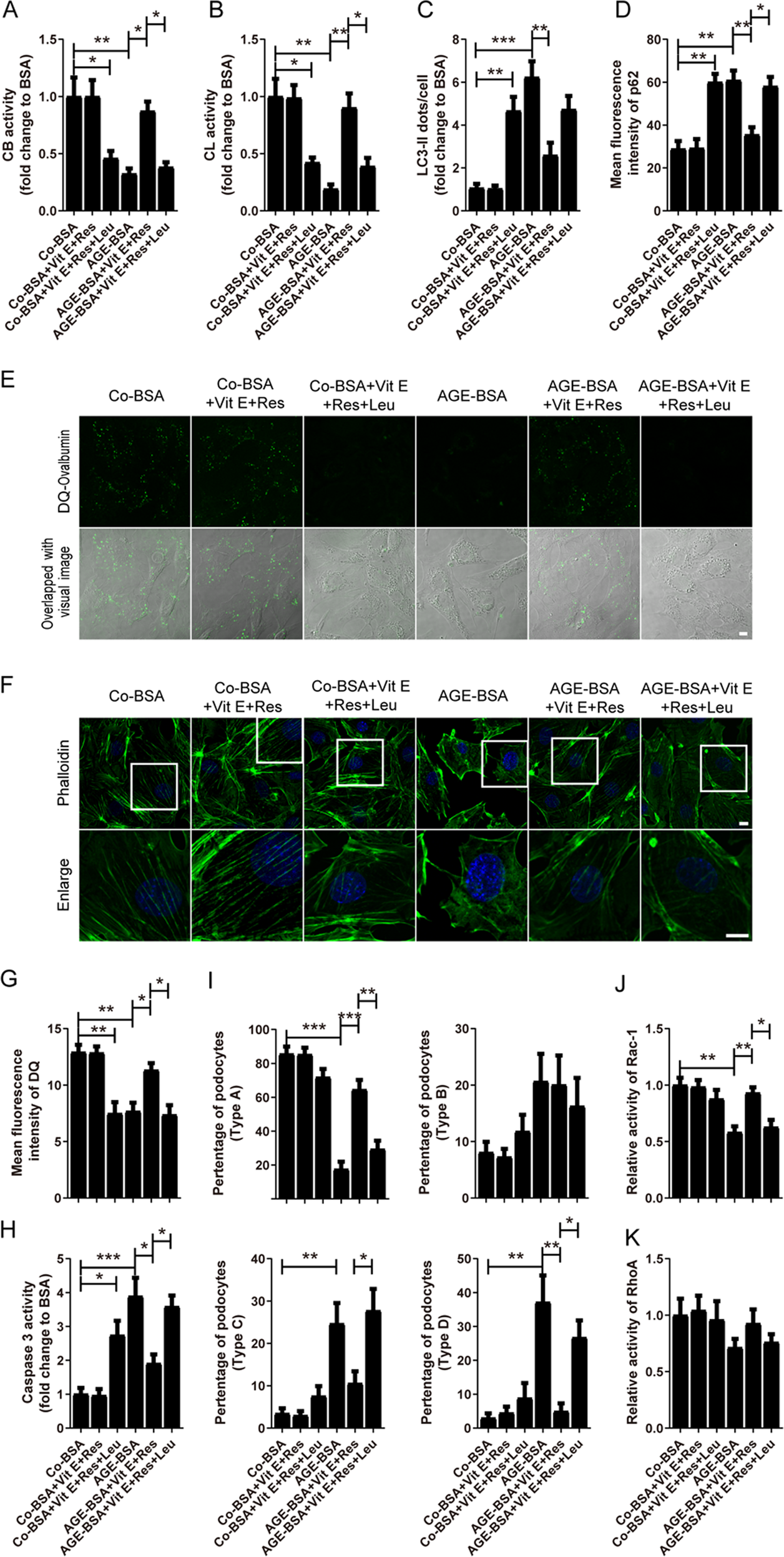
Fig. 12: Effects of resveratrol plus vitamin E and leupeptin on autophagic-lysosomal pathway and cellular injury after exposure of podocytes to AGE-BSA.

a, b The proteolytic activities of cathepsin B and cathepsin L were increased by resveratrol plus vitamin E treatment, which were blocked by leupeptin, in podocytes after exposure to AGE-BSA. c, d The accumulation of LC3-II or p62 was decreased by resveratrol plus vitamin E treatment, which was blocked by leupeptin, in podocytes after exposure to AGE-BSA. e, g The mean fluorescence intensity of the DQ-ovalbumin signal was enhanced by resveratrol plus vitamin E treatment, which was blocked by leupeptin, in podocytes after exposure to AGE-BSA. f Immunofluorescence of F-actin cytoskeleton (green) showed that the disrupted actin cytoskeleton was normalized by resveratrol plus vitamin E treatment, which was blocked by leupeptin, in podocytes after exposure to AGE-BSA. h The activity of caspase-3 was deceased due to the resveratrol plus vitamin E treatment, which was blocked by leupeptin, in podocytes after exposure to AGE-BSA. i Quantification of the phalloidin staining. j, k Rac-1 activity, but not RhoA activity, was decreased in AGE-BSA-treated cells, which could be rescued by resveratrol plus vitamin E treatment. Scale bar, 10 μm. *p < 0.05, **p < 0.01, ***p < 0.001