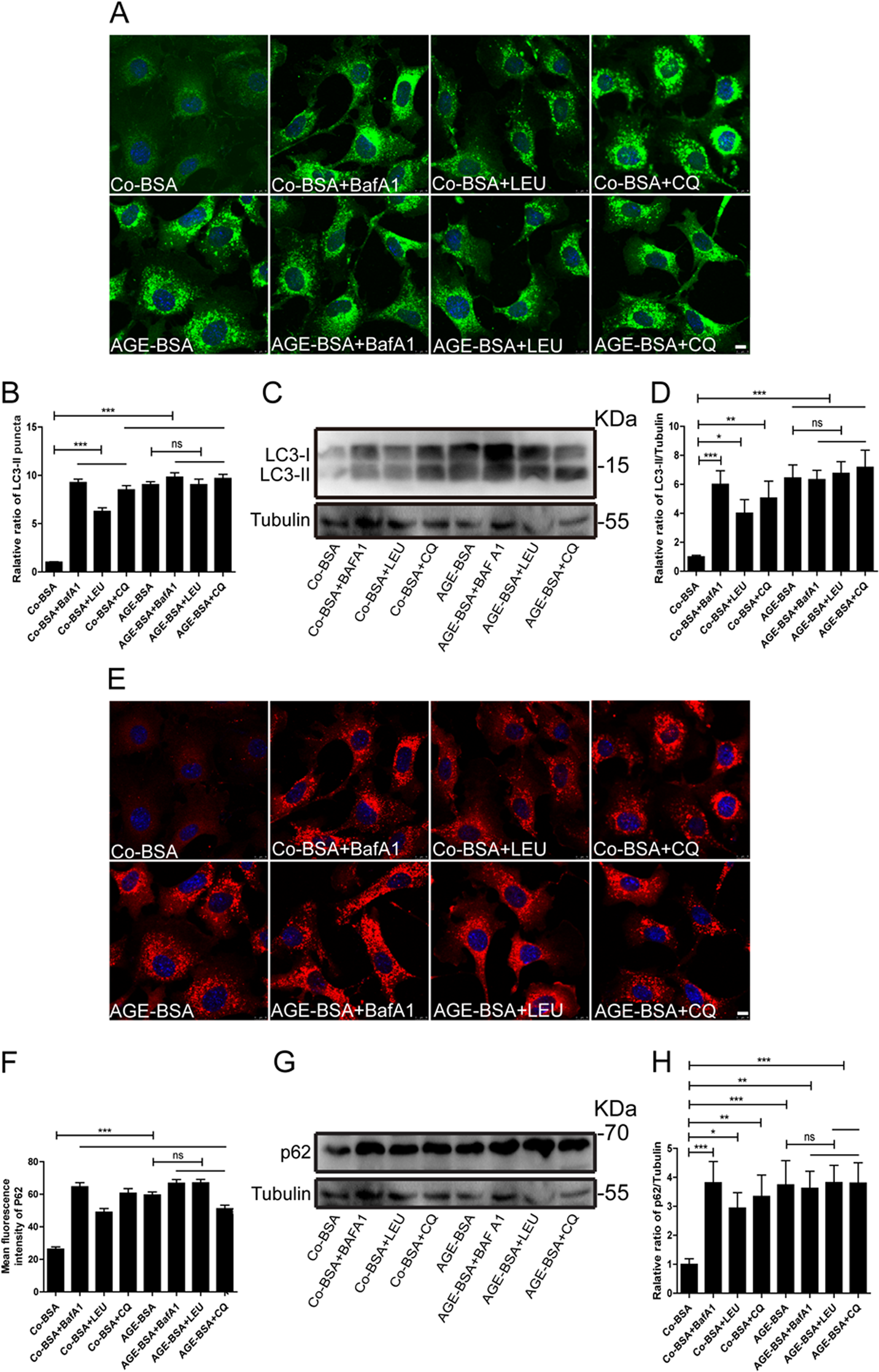
Fig. 6: LC3 or p62 turnover assay in vitro.

a, b Immunofluorescence analysis of LC3 and the differences in LC3-II puncta between samples with and without bafilomycin A1 (Baf A1), leupeptin (LEU), and chloroquine (CQ) were compared after exposure to AGE-BSA or Co-BSA. LC3-II turnover (comparing lanes 5, 6, 7, and 8 with 4) was not observed after exposure to AGE-BSA. c, d Western blot analysis of LC3 and the difference in the LC3-II levels between samples with and without Baf A1, LEU, and CQ was compared after exposure to AGE-BSA or Co-BSA. e, f Immunofluorescence analysis of p62 and the difference in the mean fluorescence intensity between samples with and without Baf A1, LEU, and CQ was compared after exposure to AGE-BSA or Co-BSA. P62 turnover (comparing lanes 5, 6, 7, and 8 with 4) was not observed after exposure to AGE-BSA. g, h Western blot analysis of p62 and the difference in the p62 levels between samples with and without Baf A1, LEU, and CQ was compared after exposure to AGE-BSA or Co-BSA. Scale bar, 10 μm. *p < 0.05, **p < 0.01, and ***p < 0.001