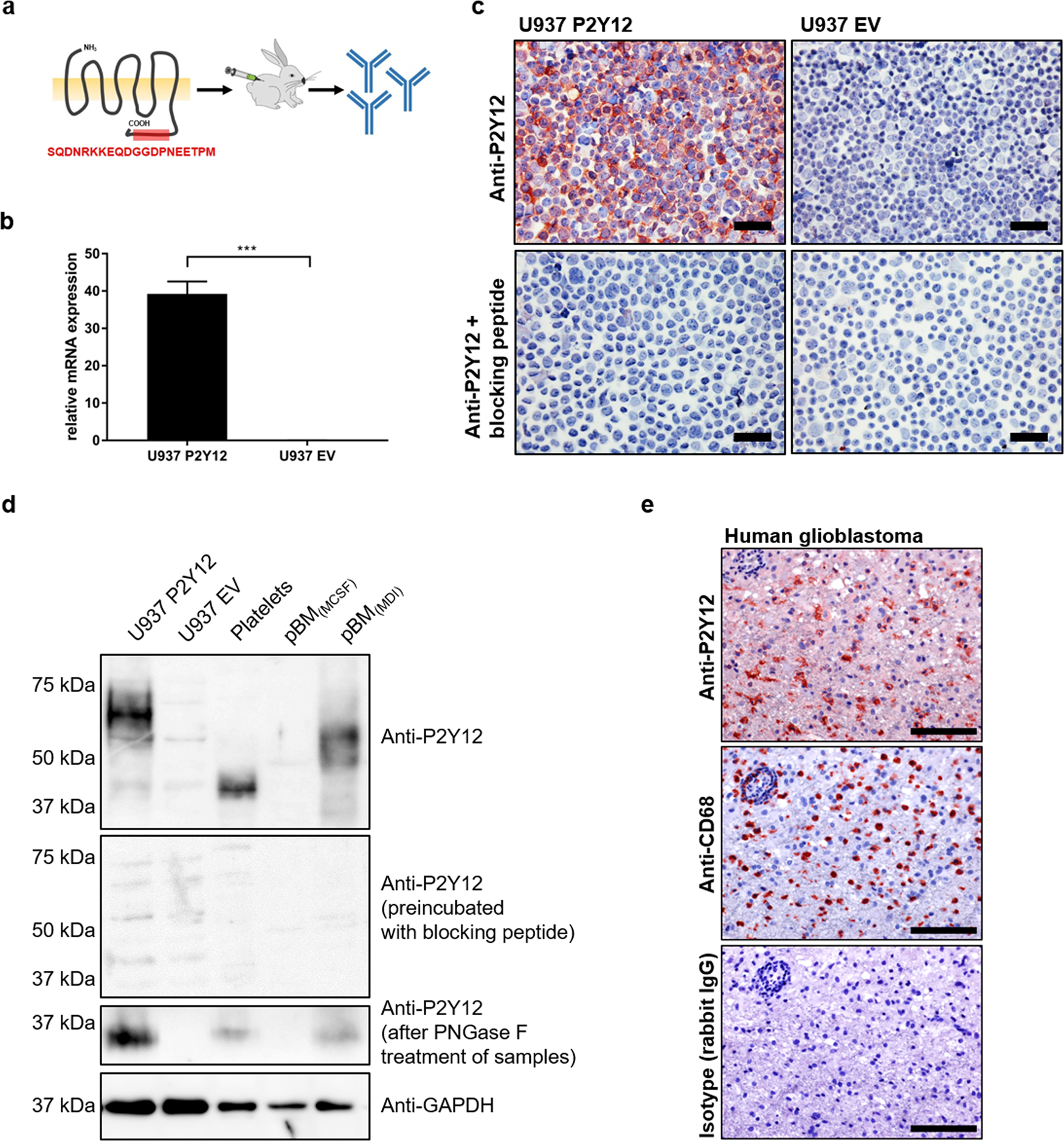
Fig. 1: Generation and validation of a specific rabbit anti-hsP2Y12 peptide antibody.

a A rabbit polyclonal anti-hsP2Y12 antibody targeting the intracellular C-terminal sequence SQDNRKKEQDGGDPNEETPM was generated. b P2Y12 mRNA expression in transgenic U937 cells was assessed by qRT-PCR. Gene expression was normalized to ß-actin (n = 3). c P2Y12 protein expression in transgenic U937 cells was assessed by immunocytochemistry using the self-generated rabbit anti-hsP2Y12 antibody. As a control, the antibody was preincubated with the blocking peptide (SQDNRKKEQDGGDPNEETPM) (n = 3, one exemplary experiment is shown). Scale bar = 100 µm. d P2Y12 protein expression in transgenic U937 cells, platelets, and pBM was assessed by Western blot analysis using the self-generated rabbit anti-hsP2Y12 antibody. As a control, the antibody was preincubated with the blocking peptide (SQDNRKKEQDGGDPNEETPM). To analyze differences in the N-glycosylation-status of P2Y12 between cells, protein lysates were treated with PNGase F. Anti-GAPDH antibody was used as loading control. e Immunohistochemical staining of human glioblastoma sections using anti-hsP2Y12, anti-hsCD68 and isotype control of the anti-hsP2Y12 antibody (rabbit IgG) (n = 3). Scale bar = 100 µm. For all stainings one representative picture is shown