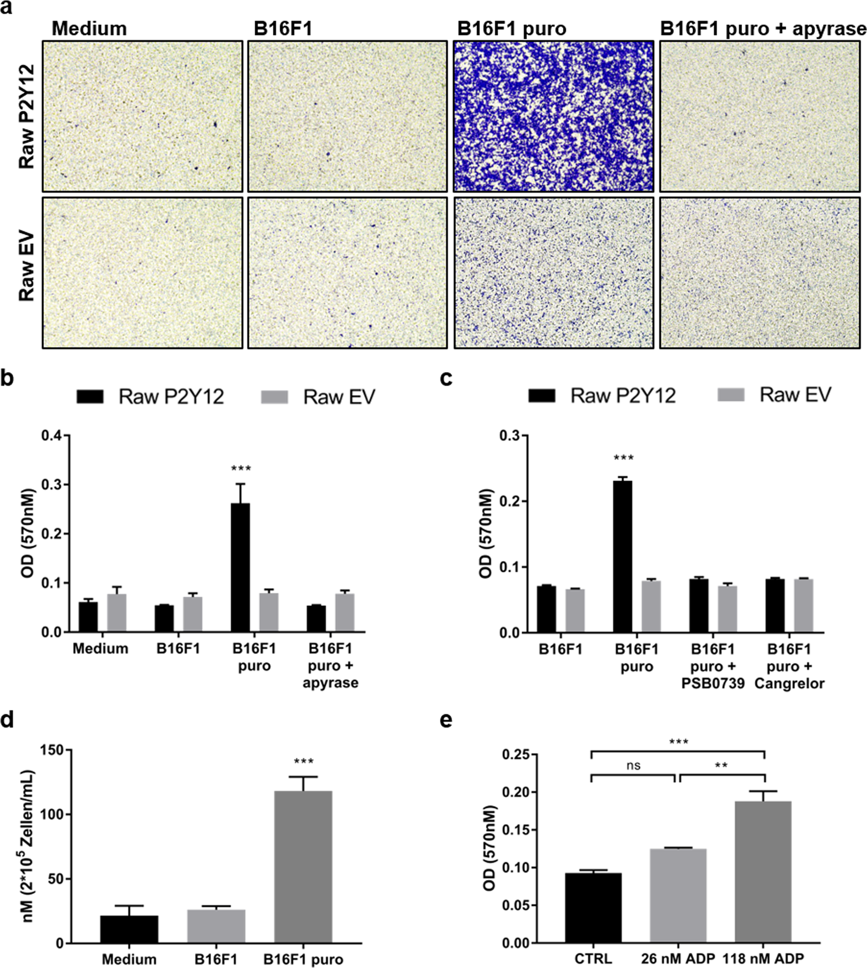
Fig. 7: ADP released by dying tumor cells promote the migration of P2Y12+ Raw 264.7 cells.

a–c B16F1 were treated with 2 µg/mL puromycin (puro) for 24 h to induce cell death. 1 U/mL apyrase, 10 µM PSB0739, or 10 µM cangrelor were added to the puro-treated B16F1 cells. Untreated B16F1 cells and medium without cells served as controls. Transgenic EV or P2Y12+ Raw 264.7 cells were seeded in transwell inserts which were then placed in the 24-well plate containing the B16F1 cells or medium alone. Migration was assessed after 6 h by fixation of the migrated cells with methanol followed by staining with crystal violet. a Pictures of the migrated cells at the bottom of the transwell membrane were taken using an inverted microscope (n = 6). (b–c) Crystal violet was then resolved with 100% methanol and absorbance at 570 nm was measured by microplate reader (n = 6). d Supernatants of untreated and puro-treated B16F1 cells were collected and ADP concentrations were assessed using ADP Assay Kit. Medium was used as a control (n = 4). e P2Y12+ Raw 264.7 cells were seeded in transwell inserts and 26 nM and 118 nM ADP was added to the medium of the lower chamber. Migration was assessed after 6 h by fixing the cells at the bottom of the transwell membrane with methanol followed by staining with crystal violet. Crystal violet was then resolved with methanol and absorbance at 570 nm was measured by microplate reader (n = 3). Data is presented as mean ± SEM