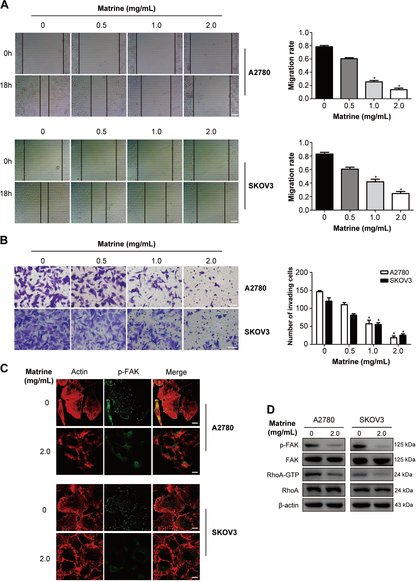
Fig. 4: Matrine suppresses the migration and invasion of ovarian cancer cells.

a The scratch wound-healing assay was performed to evaluate the effect of matrine on cell migration. A2780 and SKOV3 cells were treated with the indicated concentration of matrine for 18 h. Representative images of cell migration of A2780 and SKOV3 cells in a scratch wound-healing assay were shown in the left panel. Scale bar: 50 μm. The bar graphs showed mean ± SD of migration rate of wounds for A2780 and SKOV3 cells from three independent experiments (right panel) (*P < 0.05). b Transwell assay was performed to evaluate the effect of matrine on cell invasion. A2780 and SKOV3 cells were treated with the indicated concentrations of matrine for 18 h. Shown are representative images of cell invasion of A2780 and SKOV3 cells (left panel). The bar graphs showed mean ± SD of the numbers of invading cells for A2780 and SKOV3 cells from three independent experiments (right panel) (*P < 0.05). Scale bar: 20 μm. c Matrine treatment in A2780 and SKOV3 cells led to the decrease of the formation of actin stress fibers and focal adhesions at the cell bottom. Images shown are representative of three independent experiments. Scale bar: 10 μm. d The levels of active FAK (p-FAK) and RhoA (RhoA-GTP) in A2780 and SKOV3 cells were down-regulated after treatment of matrine. β-actin was used as an internal control