Fig. 3: The characteristics of circ-Spidr.
From: Circ-Spidr enhances axon regeneration after peripheral nerve injury

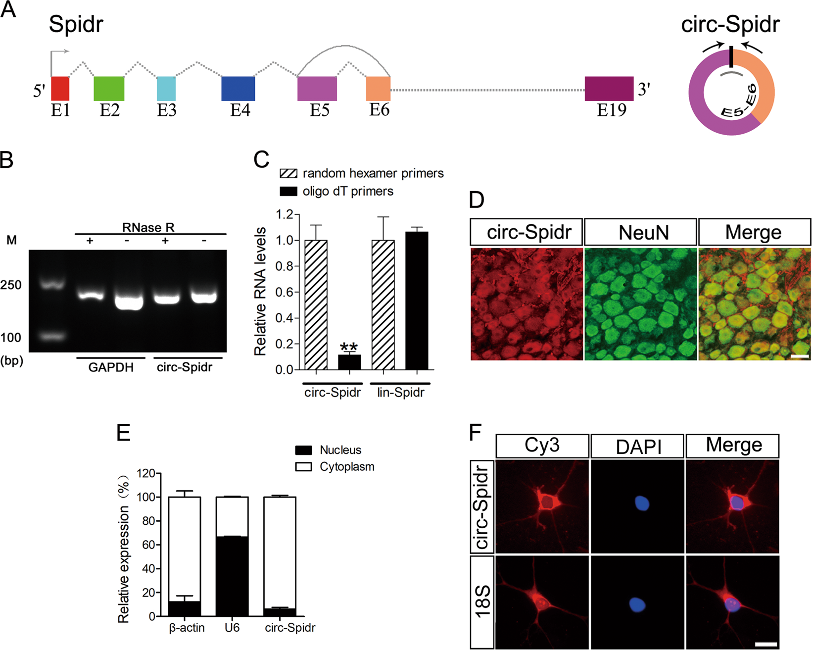
a The genomic locus of circ-Spidr in rat Spidr gene. In the right panel, arrows represent divergent primers binding to the genome region of circ-Spidr; the gray bar represents the siRNA against circ-Spidr; black bar represents the back-splicing site. b The cDNA derived from RNase R (+) or mock (−) treated total RNA in primary cultured DRG neurons was amplified with divergent primers for circ-Spidr. GAPDH was acted as a linear control. c Random hexamer or oligo (dT)18 primers were used in the reverse transcription experiments. The relative RNA levels of circ-Spidr and lin-Spidr were determined by qRT-PCR and normalized to the value using random hexamer primers. Values are means ± SEM. Asterisks indicate a statistically significant difference compared with the random hexamer primers of circ-Spidr group (**P < 0.01, unpaired two-tailed t test, n = 3 independent experiments). d Representative sections of a rat DRG. Red signals show the circ-Spidr + cells by FISH, while the green signals show the neurons by IHC. Scale bar = 50 μm. e Circ-Spidr is abundant in the cytoplasm of DRG neurons. β-actin and U6 were applied as positive controls in the cytoplasm and nucleus, respectively. Values are means ± SEM (n = 3 independent experiments). f RNA FISH analysis of circ-Spidr in cultured DRG neurons. Nuclei were stained with DAPI. 18S, probe for 18S rRNA, as a control. Scale bar = 10 μm