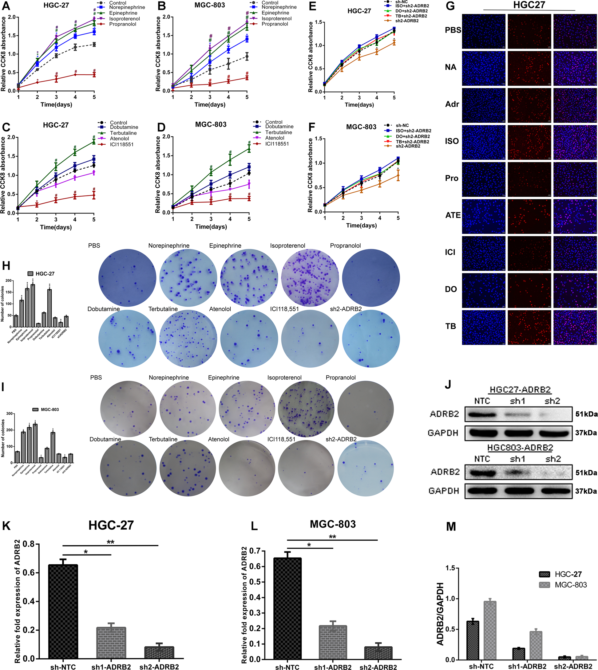
Fig. 2: Effect of β-adrenergic signalling on the proliferation of GC cells in vitro.
From: Chronic stress promotes gastric cancer progression and metastasis: an essential role for ADRB2

a, b Effects of non-specific ADRB agonists and blockers on HGC27 and MGC803 cell proliferative ability by CCK8 assay. c, d The effects of specific ADRB agonists and blockers on the proliferation potential of HGC27 and MGC803 cells were determined by a CCK8 assay and are presented as a growth curve. e, f Knockdown of ADRB2 expression, and CCK8 validation of various types of ADRB agonists on the proliferation of gastric cancer. g The EdU assay validated the functional role of various types of ADRB agonists and antagonists in HGC27 cell proliferation. h, i A colony-forming assay was used to detect the effects of various specific ADRB agonists and blockers on the colony-forming ability of HGC27 and MGC803 cells. Representative images are shown. j, k, l, m The efficiency of ADRB2 knockout was determined by real-time quantitative PCR and immunoblotting