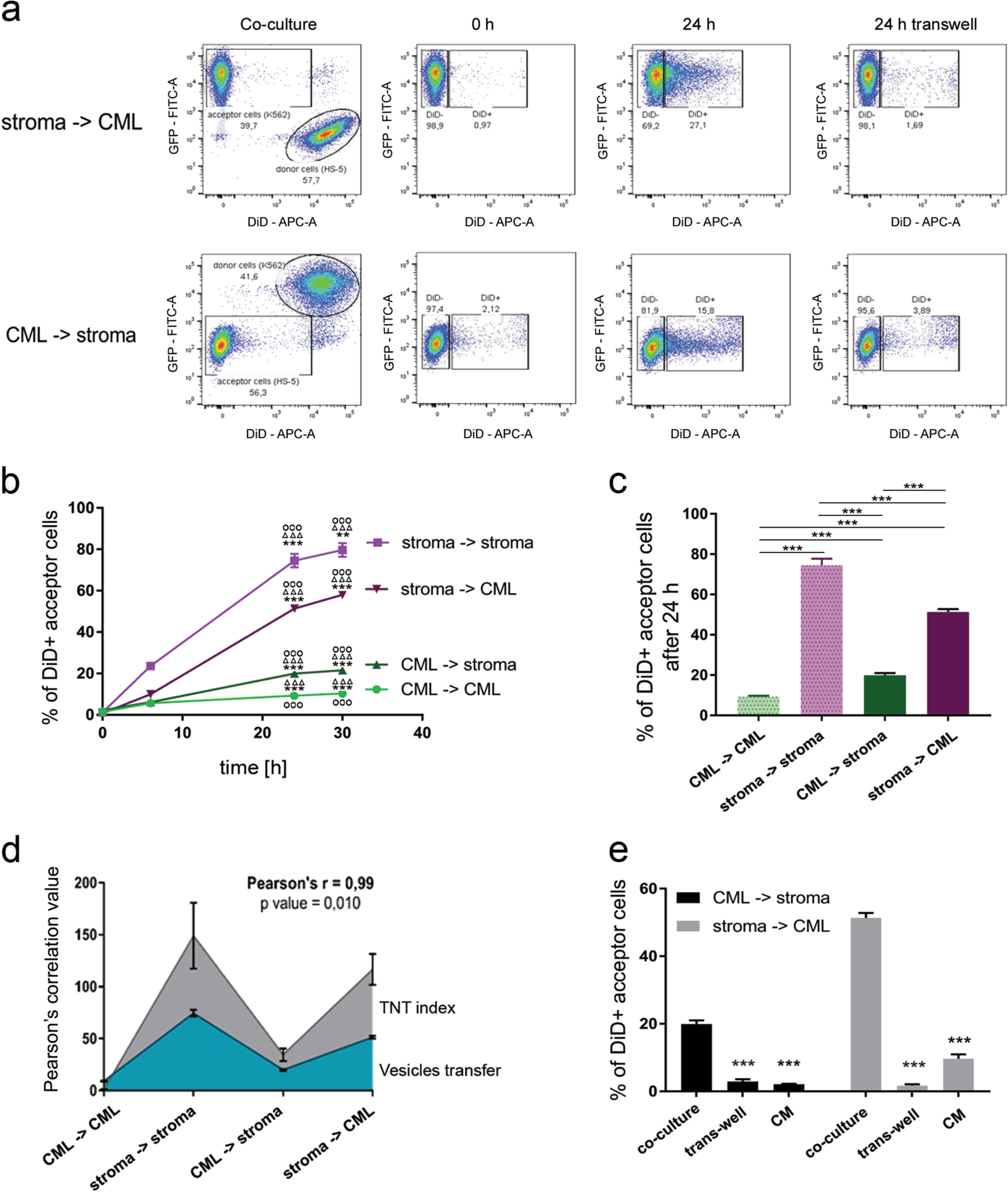
Fig. 4: Quantitative analysis of the direct exchange of cellular vesicles between stromal and leukemic cells.

a Dot plots that present the gating strategy for the flow cytometry experiments on the exchange of cellular vesicles in a co-culture set-up. CML cells expressed cytoplasmic GFP. Donor cells were labeled with DiD for cytoplasmic vesicles. The plots depict the shift in fluorescence in acceptor cells that was caused by the uptake of fluorescently labeled vesicles. The transwell system was used as a control to show that vesicles transfer was directly contact-dependent. b Time course of cellular vesicle trafficking in the mono- and co-culture set-ups, quantified by flow cytometry. The percentage of DiD+ acceptor cells is shown. Statistical significance marked in the stroma-stroma transfer was compared to stroma-CML (**), CML-stroma (∆∆∆) and CML-CML (ΟΟΟ) transfer; marked in the stroma-CML transfer was compared to stroma-stroma (***), CML-stroma (∆∆∆) and CML-CML (ΟΟΟ) transfer; marked in the CML-stroma transfer was compared to stroma-stroma (***), stroma-CML (∆∆∆) and CML-CML (ΟΟΟ) transfer; marked in the CML-CML transfer was compared to the stroma-stroma (***), stroma-CML (∆∆∆) and CML-stroma (ΟΟΟ) transfer. c Efficiency of cellular vesicle trafficking in the mono- and co-culture set-ups, quantified by flow cytometry and presented as the average percentage of acceptor cells that received fluorescently labeled vesicles that were transferred from donor cells after 24 h of culture. Statistical significance was calculated between indicated values. d The Pearson’s correlation calculated for efficiency of vesicles transfer and TNT index. e Control experiments for TNT-promoting conditions of the stroma-leukemia vesicles transfer. Donor cells were labeled with DiD for cytoplasmic vesicles. For the control experiments, (i) a transwell system was used to physically separate donor and acceptor cells that shared the same medium, or (ii) acceptor cells were cultured in conditioned medium (CM) that was collected from donor cells, to allow for exchange of secreted but not directly transferred vesicles. The percentage of DiD+ acceptor cells is shown. Statistical significance was calculated to co-culture control. All of the data are expressed as the mean ± SEM of three independent experiments