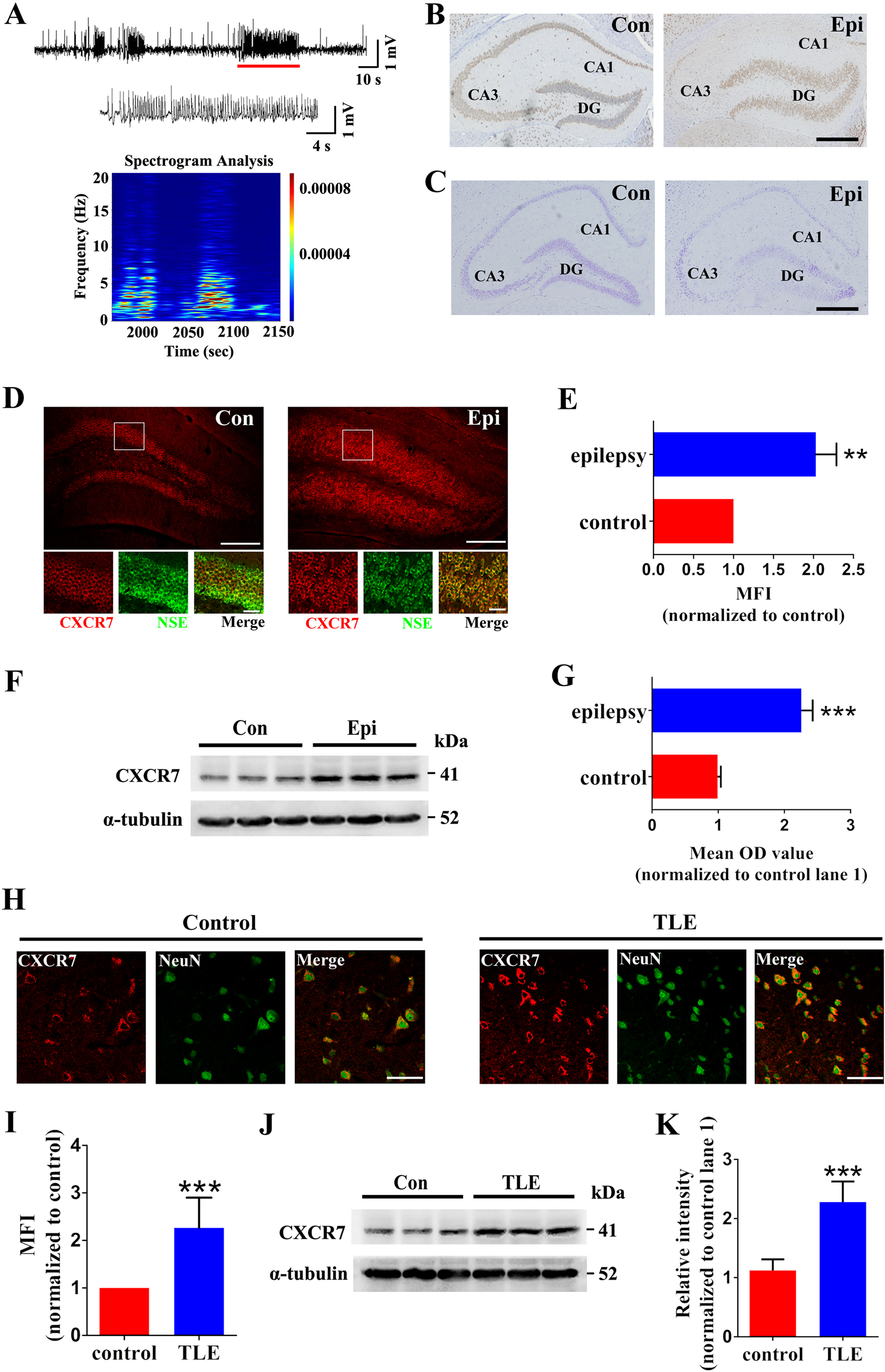
Fig. 1: Verification of the mouse model of intrahippocampal KA-induced epilepsy (a–c) and the pattern of CXCR7 expression in the mouse model of epilepsy and in patients with TLE (d–k)
From: CXCR7 regulates epileptic seizures by controlling the synaptic activity of hippocampal granule cells

a Representative images of spontaneous epileptic polyspike discharges in the KA epilepsy model. Post hoc histological tests comparing the hippocampal IHC staining for NeuN (b) and Nissl staining (c) between the epilepsy model group and the control group, scale bar = 400 µm. Post hoc histological analyses show the pathological features in the KA-induced epilepsy model, such as a dispersed distribution of dentate GCs and a loss of neurons in the hippocampus. d Representative images of the immunofluorescence staining for CXCR7 showing that in both the epilepsy and control groups, CXCR7 staining (red) was observed in dentate GCs (NSE-positive neurons, green) of the GCL (upper panel scale bar = 200 µm, lower panel scale bar = 20 µm). e Corresponding statistical analysis of the MFI of CXCR7 in the DG from (d) is shown (n = 4 per group, p = 0.004). f Representative images of the western blotting analysis comparing hippocampal CXCR7 expression between the epilepsy and control groups. g Corresponding statistical analysis of f (n = 5 per group, p < 0.001). h–k Pattern of CXCR7 expression in patients with TLE. h Representative images of the immunofluorescence staining for CXCR7 in patients with TLE and control subjects show that CXCR7 staining (red) was observed in NeuN-positive neurons (green) of the brain tissues from the two groups (scale bar = 50 µm). i The corresponding statistical analysis of the MFI of CXCR7 (n = 5 per group, p < 0.001). j Representative images of the western blotting analysis of CXCR7 in tissues from the two groups. k Corresponding statistical analysis of (j) (n = 9 per group, p < 0.001). Student’s t test; **p < 0.01 and ***p < 0.001